|
Cloudy
Spectral Synthesis Code for Astrophysics
|
#include "cddefines.h"#include "trace.h"#include "optimize.h"#include "prt.h"#include "flux.h"#include "predcont.h"#include "parser.h"#include "lines_service.h"#include "lines.h"#include "elementnames.h"
Functions | |
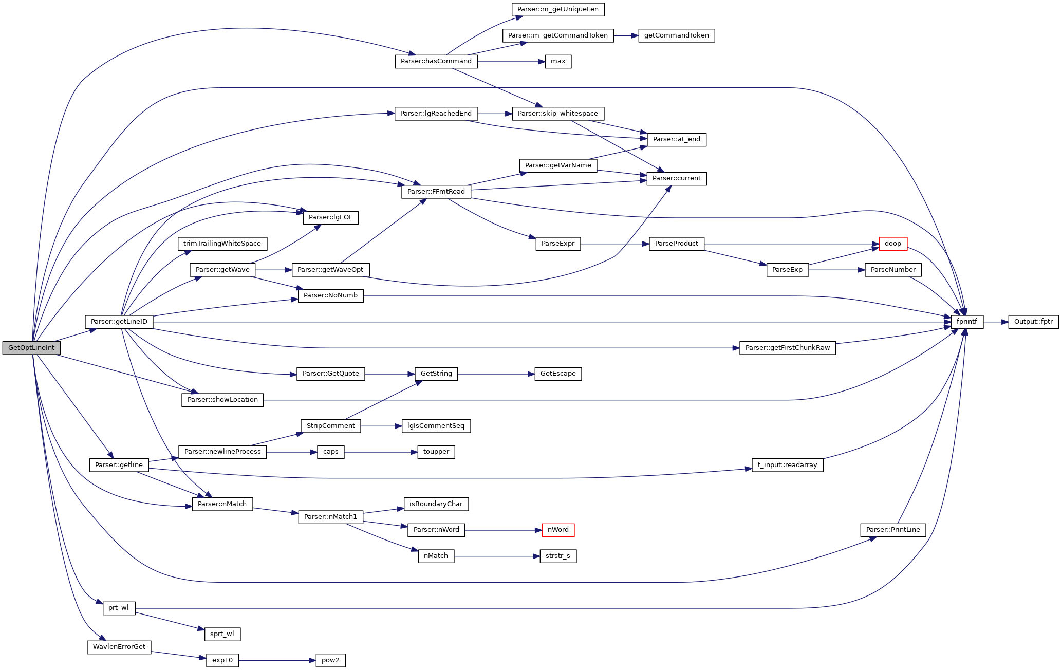
| STATIC void | GetOptLineInt (Parser &p) |
| STATIC void | GetOptColDen (Parser &p) |
| STATIC void | GetOptTemp (Parser &p) |
| void | ParseOptimize (Parser &p) |
Variables | |
| static const realnum | DEFERR = 0.05f |
References cdEXIT, t_optimize::chColDen_label, t_elementnames::chElementNameShort, t_optimize::ColDen_error, t_optimize::ColDen_Obs, DEBUG_ENTRY, DEFERR, elementnames, EXIT_FAILURE, exp10(), Parser::FFmtRead(), fprintf(), Parser::getElement(), Parser::getline(), Parser::GetQuote(), Parser::hasCommand(), t_optimize::ion_ColDen, ioQQQ, Parser::lgEOL(), t_trace::lgTrace, t_optimize::lgTrOpt, Parser::m_lgEOF, nint(), Parser::nMatch(), optimize, Parser::PrintLine(), and trace.
Referenced by ParseOptimize().

References cdEXIT, DEBUG_ENTRY, DEFERR, t_optimize::errorwave, EXIT_FAILURE, Parser::FFmtRead(), fprintf(), Parser::getline(), Parser::getLineID(), Parser::hasCommand(), ioQQQ, Parser::lgEOL(), Parser::lgReachedEnd(), t_trace::lgTrace, t_trace::lgTrOptm, t_optimize::lineids, LineSave, Parser::m_lgEOF, t_optimize::nEmergent, Parser::nMatch(), optimize, Parser::PrintLine(), prt_wl(), Parser::showLocation(), t_LineSave::sig_figs, trace, LineID::wave, WavlenErrorGet(), t_optimize::xLineInt_error, and t_optimize::xLineInt_Obs.
Referenced by ParseOptimize().

References cdEXIT, t_elementnames::chElementNameShort, t_optimize::chTempLab, t_optimize::chTempWeight, DEBUG_ENTRY, DEFERR, elementnames, EXIT_FAILURE, exp10(), Parser::FFmtRead(), fprintf(), Parser::getElement(), Parser::getline(), Parser::hasCommand(), t_optimize::ionTemp, ioQQQ, Parser::lgEOL(), t_trace::lgTrace, t_trace::lgTrOptm, Parser::m_lgEOF, nint(), Parser::nMatch(), optimize, Parser::PrintLine(), t_optimize::temp_error, t_optimize::temp_obs, and trace.
Referenced by ParseOptimize().

| void ParseOptimize | ( | Parser & | p | ) |
ParseOptimize parse the optimize command
| *chCard |
References cdEXIT, chOptimFileName, t_optimize::chOptRtn, t_optimize::ContEner, t_optimize::ContIndex, t_optimize::ContNFnu, t_optimize::ContNFnuErr, cpu, DEBUG_ENTRY, DEFERR, energy(), EXIT_FAILURE, exp10(), Parser::FFmtRead(), fprintf(), GetOptColDen(), GetOptLineInt(), GetOptTemp(), Parser::GetQuote(), t_cpu::i(), Singleton< T >::Inst(), ioQQQ, t_optimize::lgDiamInCM, Parser::lgEOL(), t_optimize::lgInitialParse, t_optimize::lgOptCont, t_optimize::lgOptDiam, t_optimize::lgOptimFlow, t_optimize::lgOptimize, t_optimize::lgOptLum, t_optimize::lgParallel, t_optimize::lgTrOpt, t_optimize::lgVaryOn, t_cpu_i::MPIMode(), MS_DEFAULT, t_cpu_i::nCPU(), t_optimize::nIterOptim, Parser::nMatch(), Parser::NoNumb(), t_optimize::nOptLum, t_optimize::nparm, t_optimize::nRangeSet, t_optimize::nTrOpt, t_optimize::optDiam, t_optimize::optDiamErr, t_optimize::OptGlobalErr, t_optimize::optier, optimize, t_optimize::OptIncrm, t_optimize::optint, Parser::PrintLine(), Parser::StandardEnergyUnit(), Parser::StandardFluxUnit(), Parser::StringError(), t_optimize::useCPU, and t_optimize::varang.
Referenced by ParseCommands().

|
static |
Referenced by GetOptColDen(), GetOptLineInt(), GetOptTemp(), and ParseOptimize().