Cloudy
Spectral Synthesis Code for Astrophysics
 All Classes Namespaces Files Functions Variables Typedefs Enumerations Enumerator Friends Macros Pages
helike_einsta.h File Reference
This graph shows which files directly or indirectly include this file:

Go to the source code of this file.

Functions

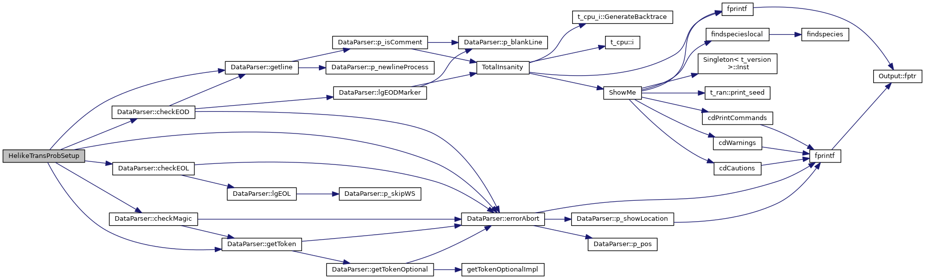
void HelikeTransProbSetup ()
 
double he_1trans (long nelem, double Eff_nupper, long lHi, long sHi, long jHi, double Eff_nlower, long lLo, long sLo, long jLo)
 

Variables

const int N_HE1_TRANS_PROB = 651
 

Function Documentation

double he_1trans ( long  nelem,
double  Eff_nupper,
long  lHi,
long  sHi,
long  jHi,
double  Eff_nlower,
long  lLo,
long  sLo,
long  jLo 
)
compute energy diffference in wn and Aul for given line

return is 0 for success, 1 for failure

Parameters
nelemcharge on the C scale, 1 is helium
Eff_nupperupper quantum numbers
lHi
sHi
jHi
Eff_nlowerlower quantum numbers
lLo
sLo
jLo

References ASSERT, t_iso_sp::CachedAs, DEBUG_ENTRY, ForbiddenAuls(), fprintf(), H_Einstein_A(), helike_energy(), ioQQQ, ipHE_LIKE, ipHELIUM, ipHYDROGEN, iso_ctrl, iso_sp, MAX2, pow(), pow3(), pow4(), powpq(), ritoa(), scqdri(), t_isoCTRL::SmallA, TotalInsanity(), TransProbs, and Triangle2().

Referenced by helike_transprob(), and helike_transprob_collapsed_to_resolved().

Here is the call graph for this function:

Variable Documentation

const int N_HE1_TRANS_PROB = 651

Referenced by HelikeTransProbSetup().