|
Cloudy
Spectral Synthesis Code for Astrophysics
|
#include "cddefines.h"#include "vectorize.h"#include "container_classes.h"#include "thirdparty.h"
Classes | |
| class | t_lfact |
Macros | |
| #define | F1(x, y, z) (z ^ (x & (y ^ z))) |
| #define | F2(x, y, z) F1(z, x, y) |
| #define | F3(x, y, z) (x ^ y ^ z) |
| #define | F4(x, y, z) (y ^ (x | ~z)) |
| #define | MD5STEP(f, w, x, y, z, data, s) w = rotlFixed(w + f(x, y, z) + data, s) + x |
Functions | |
| double | polevl (double x, const double coef[], int N) |
| double | p1evl (double x, const double coef[], int N) |
| double | chbevl (double, const double[], int) |
| double | dawson10 (double x, int order) |
| bool | linfit (long n, const double xorg[], const double yorg[], double &a, double &siga, double &b, double &sigb) |
| double | factorial (long n) |
| double | fc2_scl (long n) |
| double | lfactorial (long n) |
| complex< double > | cdgamma (complex< double > x) |
| double | bessel_j0 (double x) |
| double | bessel_y0 (double x) |
| double | bessel_j1 (double x) |
| double | bessel_y1 (double x) |
| double | bessel_jn (int n, double x) |
| double | bessel_yn (int n, double x) |
| double | ellpk (double x) |
| double | expn (int n, double x) |
| double | erfce (double x) |
| STATIC double | igamc_fraction (double a, double x) |
| double | igamc (double a, double x) |
| double | igamc_scaled (double a, double x) |
| double | igam (double a, double x) |
| double | ratevl_5_4 (double x, const double a[5], const double b[4]) |
| double | ratevl_6_3 (double x, const double a[6], const double b[3]) |
| double | ratevl_6_4 (double x, const double a[6], const double b[4]) |
| double | ratevl_7_8 (double x, const double a[7], const double b[8]) |
| double | ratevl_8_7 (double x, const double a[8], const double b[7]) |
| double | ratevl_10_11 (double x, const double a[10], const double b[11]) |
| double | ratevl_11_10 (double x, const double a[11], const double b[10]) |
| double | ratevl_15_6 (double x, const double a[15], const double b[6]) |
| double | bessel_k0 (double x) |
| double | bessel_k0_scaled (double x) |
| double | bessel_k1 (double x) |
| double | bessel_k1_scaled (double x) |
| void | bessel_k0_k1 (double x, double *k0val, double *k1val) |
| void | bessel_k0_k1_scaled (double x, double *k0val, double *k1val) |
| double | bessel_i0 (double x) |
| double | bessel_i0_scaled (double x) |
| double | bessel_i1 (double x) |
| double | bessel_i1_scaled (double x) |
| void | bessel_i0_i1 (double x, double *i0val, double *i1val) |
| void | bessel_i0_i1_scaled (double x, double *i0val, double *i1val) |
| double | e1 (double x) |
| double | e1_scaled (double x) |
| double | e2 (double x) |
| double | expn2_scaled (double x) |
| void | chbfit (double a, double b, vector< double > &c, double(*func)(double)) |
| void | test_expn () |
| double | gegenbauer (long n, double al, double x) |
| double | sg (long S) |
| double | sjs (long j1, long j2, long j3, long l1, long l2, long l3) |
| double | fc2 (long n2) |
| double | Delta (long j1, long j2, long j3) |
| double | SixJFull (long j1, long j2, long j3, long j4, long j5, long j6) |
| double | frac (double d) |
| void | rec6j (double *sixcof, double l2, double l3, double l4, double l5, double l6, double *l1min, double *l1max, double *lmatch, long ndim, long *ier) |
| uint64 | rotl (const uint64 x, int k) |
| void | xoroshiro128plus (uint64 *pool, size_t size, uint64 state[], size_t ns) |
| void | xoroshiro128plus_jump (uint64 &state0, uint64 &state1) |
| void | xoshiro256starstar (uint64 *pool, size_t size, uint64 state[], size_t ns) |
| void | xoshiro256starstar_jump (uint64 &state0, uint64 &state1, uint64 &state2, uint64 &state3) |
| uint64 | splitmix64 (uint64 &state) |
| double | dawson (double x) |
| realnum | FastVoigtH (realnum a, realnum v) |
| void | FastVoigtH (realnum a, const realnum v[], realnum y[], size_t n) |
| void | humlik (int n, const realnum x[], realnum y, realnum k[]) |
| STATIC uint32 | MD5swap (uint32 word) |
| STATIC void | MD5_Transform (uint32 *digest, const uint32 *in) |
| string | MD5file (const char *fnam, access_scheme scheme) |
| string | MD5datafile (const char *fnam, access_scheme scheme) |
| string | MD5datastream (fstream &ioFile) |
| STATIC void | MD5string_core (const string &str, uint32 state[4]) |
| string | MD5string (const string &str) |
| void | MD5string (const string &str, uint64 md5sum[2]) |
| uint32 | rotlFixed (uint32 x, unsigned int y) |
| void | svd (const int nm, const int m, const int n, double *a, double *w, bool matu, double *u, bool matv, double *v, int *ierr, double *rv1) |
| void | insertToken (trieNode *root, const string &token) |
| size_t | findUniqueLen (trieNode *root, const string &token) |
| size_t | LevenshteinDistance (const string &s, const string &t) |
Variables | |
| static const double | pre_factorial [NPRE_FACTORIAL] |
| static const double | dsf [MXDSF] |
| static const double | b0_PP [7] |
| static const double | b0_PQ [7] |
| static const double | b0_QP [8] |
| static const double | b0_QQ [7] |
| static const double | b0_YP [8] |
| static const double | b0_YQ [7] |
| static const double | DR1 = 5.78318596294678452118e0 |
| static const double | DR2 = 3.04712623436620863991e1 |
| static const double | b0_RP [4] |
| static const double | b0_RQ [8] |
| static const double | TWOOPI = 2./PI |
| static const double | SQ2OPI = sqrt(2./PI) |
| static const double | PIO4 = PI/4. |
| static const double | b1_RP [4] |
| static const double | b1_RQ [8] |
| static const double | b1_PP [7] |
| static const double | b1_PQ [7] |
| static const double | b1_QP [8] |
| static const double | b1_QQ [7] |
| static const double | b1_YP [6] |
| static const double | b1_YQ [8] |
| static const double | Z1 = 1.46819706421238932572E1 |
| static const double | Z2 = 4.92184563216946036703E1 |
| static const double | THPIO4 = 3.*PI/4. |
| static const double | elk_P [] |
| static const double | elk_Q [] |
| static const double | C1 = 1.3862943611198906188e0 |
| static const double | MAXLOG = log(DBL_MAX) |
| static const double | BIG = 1.44115188075855872E+17 |
| static const double | erf_P [] |
| static const double | erf_Q [] |
| static const double | erf_R [] |
| static const double | erf_S [] |
| static const double | igam_big = 4.503599627370496e15 |
| static const double | igam_biginv = 2.22044604925031308085e-16 |
| static const double | BESSEL_K0_P1 [] |
| static const double | BESSEL_K0_Q1 [] |
| static const double | BESSEL_K0_P2 [] |
| static const double | BESSEL_K0_Q2 [] |
| static const double | BESSEL_K0_P3 [] |
| static const double | BESSEL_K0_Q3 [] |
| static const double | BESSEL_K1_P1 [] |
| static const double | BESSEL_K1_Q1 [] |
| static const double | BESSEL_K1_P2 [] |
| static const double | BESSEL_K1_Q2 [] |
| static const double | BESSEL_K1_P3 [] |
| static const double | BESSEL_K1_Q3 [] |
| static const double | BESSEL_I0_P1 [] |
| static const double | BESSEL_I0_Q1 [] |
| static const double | BESSEL_I0_P2 [] |
| static const double | BESSEL_I0_Q2 [] |
| static const double | BESSEL_I1_P1 [] |
| static const double | BESSEL_I1_Q1 [] |
| static const double | BESSEL_I1_P2 [] |
| static const double | BESSEL_I1_Q2 [] |
| const int | N_DAWSON = 100 |
| static const double | tbl_dawson [N_DAWSON+1] |
| #define F1 | ( | x, | |
| y, | |||
| z | |||
| ) | (z ^ (x & (y ^ z))) |
Referenced by MD5_Transform(), and phymir_state< X, Y, NP, NSTR >::p_setup_next_hyperblock().
| #define F2 | ( | x, | |
| y, | |||
| z | |||
| ) | F1(z, x, y) |
Referenced by MD5_Transform(), and phymir_state< X, Y, NP, NSTR >::p_setup_next_hyperblock().
| #define F3 | ( | x, | |
| y, | |||
| z | |||
| ) | (x ^ y ^ z) |
Referenced by MD5_Transform().
| #define F4 | ( | x, | |
| y, | |||
| z | |||
| ) | (y ^ (x | ~z)) |
Referenced by MD5_Transform().
| #define MD5STEP | ( | f, | |
| w, | |||
| x, | |||
| y, | |||
| z, | |||
| data, | |||
| s | |||
| ) | w = rotlFixed(w + f(x, y, z) + data, s) + x |
Referenced by MD5_Transform().
| double bessel_i0 | ( | double | x | ) |
References BESSEL_I0_P1, BESSEL_I0_P2, BESSEL_I0_Q1, BESSEL_I0_Q2, DEBUG_ENTRY, ratevl_15_6(), and ratevl_7_8().

| void bessel_i0_i1 | ( | double | x, |
| double * | i0val, | ||
| double * | i1val | ||
| ) |
References BESSEL_I0_P1, BESSEL_I0_P2, BESSEL_I0_Q1, BESSEL_I0_Q2, BESSEL_I1_P1, BESSEL_I1_P2, BESSEL_I1_Q1, BESSEL_I1_Q2, DEBUG_ENTRY, ratevl_15_6(), ratevl_7_8(), and ratevl_8_7().

| void bessel_i0_i1_scaled | ( | double | x, |
| double * | i0val, | ||
| double * | i1val | ||
| ) |
References BESSEL_I0_P1, BESSEL_I0_P2, BESSEL_I0_Q1, BESSEL_I0_Q2, BESSEL_I1_P1, BESSEL_I1_P2, BESSEL_I1_Q1, BESSEL_I1_Q2, DEBUG_ENTRY, ratevl_15_6(), ratevl_7_8(), and ratevl_8_7().

| double bessel_i0_scaled | ( | double | x | ) |
References BESSEL_I0_P1, BESSEL_I0_P2, BESSEL_I0_Q1, BESSEL_I0_Q2, DEBUG_ENTRY, ratevl_15_6(), and ratevl_7_8().

| double bessel_i1 | ( | double | x | ) |
References BESSEL_I1_P1, BESSEL_I1_P2, BESSEL_I1_Q1, BESSEL_I1_Q2, DEBUG_ENTRY, ratevl_15_6(), and ratevl_8_7().

| double bessel_i1_scaled | ( | double | x | ) |
References BESSEL_I1_P1, BESSEL_I1_P2, BESSEL_I1_Q1, BESSEL_I1_Q2, DEBUG_ENTRY, ratevl_15_6(), and ratevl_8_7().

| double bessel_j0 | ( | double | x | ) |
References b0_PP, b0_PQ, b0_QP, b0_QQ, b0_RP, b0_RQ, DEBUG_ENTRY, DR1, DR2, p1evl(), PIO4, polevl(), and SQ2OPI.
Referenced by bessel_jn(), and bessel_y0().

| double bessel_j1 | ( | double | x | ) |
References b1_PP, b1_PQ, b1_QP, b1_QQ, b1_RP, b1_RQ, DEBUG_ENTRY, p1evl(), polevl(), SQ2OPI, THPIO4, Z1, and Z2.
Referenced by bessel_jn(), and bessel_y1().

| double bessel_jn | ( | int | n, |
| double | x | ||
| ) |
References bessel_j0(), bessel_j1(), DEBUG_ENTRY, factorial(), powi(), and sign().
Referenced by AngerJ().

| double bessel_k0 | ( | double | x | ) |
References BESSEL_K0_P1, BESSEL_K0_P2, BESSEL_K0_P3, BESSEL_K0_Q1, BESSEL_K0_Q2, BESSEL_K0_Q3, DEBUG_ENTRY, DOMAIN_ERROR(), ratevl_10_11(), ratevl_5_4(), and ratevl_6_3().

| void bessel_k0_k1 | ( | double | x, |
| double * | k0val, | ||
| double * | k1val | ||
| ) |
References BESSEL_K0_P1, BESSEL_K0_P2, BESSEL_K0_P3, BESSEL_K0_Q1, BESSEL_K0_Q2, BESSEL_K0_Q3, BESSEL_K1_P1, BESSEL_K1_P2, BESSEL_K1_P3, BESSEL_K1_Q1, BESSEL_K1_Q2, BESSEL_K1_Q3, DEBUG_ENTRY, DOMAIN_ERROR(), ratevl_10_11(), ratevl_11_10(), ratevl_5_4(), ratevl_6_3(), and ratevl_6_4().
Referenced by my_Integrand_S62::operator()().

| void bessel_k0_k1_scaled | ( | double | x, |
| double * | k0val, | ||
| double * | k1val | ||
| ) |
References BESSEL_K0_P1, BESSEL_K0_P2, BESSEL_K0_P3, BESSEL_K0_Q1, BESSEL_K0_Q2, BESSEL_K0_Q3, BESSEL_K1_P1, BESSEL_K1_P2, BESSEL_K1_P3, BESSEL_K1_Q1, BESSEL_K1_Q2, BESSEL_K1_Q3, DEBUG_ENTRY, DOMAIN_ERROR(), ratevl_10_11(), ratevl_11_10(), ratevl_5_4(), ratevl_6_3(), and ratevl_6_4().

| double bessel_k0_scaled | ( | double | x | ) |
References BESSEL_K0_P1, BESSEL_K0_P2, BESSEL_K0_P3, BESSEL_K0_Q1, BESSEL_K0_Q2, BESSEL_K0_Q3, DEBUG_ENTRY, DOMAIN_ERROR(), ratevl_10_11(), ratevl_5_4(), and ratevl_6_3().

| double bessel_k1 | ( | double | x | ) |
References BESSEL_K1_P1, BESSEL_K1_P2, BESSEL_K1_P3, BESSEL_K1_Q1, BESSEL_K1_Q2, BESSEL_K1_Q3, DEBUG_ENTRY, DOMAIN_ERROR(), ratevl_11_10(), and ratevl_6_4().

| double bessel_k1_scaled | ( | double | x | ) |
References BESSEL_K1_P1, BESSEL_K1_P2, BESSEL_K1_P3, BESSEL_K1_Q1, BESSEL_K1_Q2, BESSEL_K1_Q3, DEBUG_ENTRY, DOMAIN_ERROR(), ratevl_11_10(), and ratevl_6_4().

| double bessel_y0 | ( | double | x | ) |
References b0_PP, b0_PQ, b0_QP, b0_QQ, b0_YP, b0_YQ, bessel_j0(), cdEXIT, DEBUG_ENTRY, EXIT_FAILURE, fprintf(), ioQQQ, p1evl(), PIO4, polevl(), SQ2OPI, and TWOOPI.
Referenced by bessel_yn().

| double bessel_y1 | ( | double | x | ) |
References b1_PP, b1_PQ, b1_QP, b1_QQ, b1_YP, b1_YQ, bessel_j1(), cdEXIT, DEBUG_ENTRY, EXIT_FAILURE, fprintf(), ioQQQ, p1evl(), polevl(), SQ2OPI, THPIO4, and TWOOPI.
Referenced by bessel_yn().

| double bessel_yn | ( | int | n, |
| double | x | ||
| ) |
References bessel_y0(), bessel_y1(), cdEXIT, DEBUG_ENTRY, EXIT_FAILURE, fprintf(), ioQQQ, and sign().

| complex<double> cdgamma | ( | complex< double > | x | ) |
References DEBUG_ENTRY.
|
inline |
Referenced by test_expn().
| void chbfit | ( | double | a, |
| double | b, | ||
| vector< double > & | c, | ||
| double(*)(double) | func | ||
| ) |
| double dawson | ( | double | x | ) |
References dawson(), and dawson10().
Referenced by dawson().

|
inline |
References get_ptr(), lagrange(), max(), min(), and order().
Referenced by dawson(), and FastVoigtH().

|
inline |
| double e1 | ( | double | x | ) |
e1 first exponential integral
| x | optical depth argument |
References cdEXIT, DEBUG_ENTRY, EXIT_FAILURE, fprintf(), and ioQQQ.
Referenced by ColStrGBar(), CS_l_mixing_PS64_expI(), dqelg_(), e1_scaled(), expe1(), H21_cm_pops(), Hion_coll_ioniz_ratecoef(), Hydcs123(), hydro_vanRegemorter_deexcit(), mie_step(), newton_step(), qelg_(), SanityCheckBegin(), and Energy::set().

| double e1_scaled | ( | double | x | ) |
e1_scaled is exp(x)*e1(x)
References cdEXIT, DEBUG_ENTRY, e1(), EXIT_FAILURE, fprintf(), and ioQQQ.
Referenced by eeBremsSpectrum(), and Recomb_Seaton59().

| double e2 | ( | double | t | ) |
e2 second exponential integral
| t | optical depth argument |
References cdEXIT, DEBUG_ENTRY, EXIT_FAILURE, fprintf(), and ioQQQ.
Referenced by dqelg_(), H21_cm_pops(), Hion_coll_ioniz_ratecoef(), humlik(), IterRestart(), IterStart(), mie_step(), newton_step(), t_ran::normal(), qelg_(), RT_continuum(), RT_tau_reset(), and SanityCheckBegin().

| double ellpk | ( | double | x | ) |
References C1, cdEXIT, DEBUG_ENTRY, elk_P, elk_Q, EXIT_FAILURE, fprintf(), ioQQQ, and polevl().

| double erfce | ( | double | ) |
| double expn | ( | int | n, |
| double | x | ||
| ) |
expn, returns exponential integral,
| n | is order, 1 for first integral integral |
| x | is argument, must be positive |
References BIG, cdEXIT, DEBUG_ENTRY, EXIT_FAILURE, factorial(), fprintf(), ioQQQ, is_odd(), MAXLOG, and powi().
Referenced by expn2_scaled(), Hion_coll_ioniz_ratecoef(), and SanityCheckBegin().

|
inline |
| double factorial | ( | long | n | ) |
factorial: compute n! by lookup in table of predefined factorials
References cdEXIT, DEBUG_ENTRY, EXIT_FAILURE, fprintf(), ioQQQ, NPRE_FACTORIAL, and pre_factorial.
Referenced by bessel_jn(), expn(), and fc2().

References ASSERT, dawson10(), DEBUG_ENTRY, dsexp(), order(), and pow2().
Referenced by VoigtH().

References ASSERT, dawson10(), DEBUG_ENTRY, order(), pow2(), avx_ptr< T, lgBC >::ptr0(), and vexp().

|
inline |
References factorial(), and TotalInsanity().
Referenced by Delta(), InterpolateModel(), and SixJFull().

|
inline |
| size_t findUniqueLen | ( | trieNode * | root, |
| const string & | token | ||
| ) |
References ASSERT, trieNode::child, DEBUG_ENTRY, trieNode::freq, and TRIESZ.
Referenced by Parser::init().
|
inline |
Referenced by AbundancesTable(), chbfit(), FindHCoStar(), diatomics::H2_PunchDo(), ion_widen(), t_mole_global::make_species(), mc_escape(), mie_calc_ial(), mie_cs(), mie_read_form(), mie_read_mix(), mie_write_opc(), mole_return_cached_species(), newisotope(), OpacityAddTotal(), pah1_fun(), PrintE71(), PrintE82(), PrintE93(), PrtLinePres(), RebinQHeatResults(), rec6j(), RT_line_all_escape(), SetDeuteriumFractionation(), SetIsotopeFractions(), GroupMap::setup(), size_distr(), and tbl_fun().
| double gegenbauer | ( | long | n, |
| double | al, | ||
| double | x | ||
| ) |
References DEBUG_ENTRY.
References a0, DEBUG_ENTRY, e2(), and h2.
Referenced by VoigtH().

| double igam | ( | double | a, |
| double | x | ||
| ) |
References ASSERT, DEBUG_ENTRY, igamc(), and MAXLOG.
Referenced by igamc(), and igamc_scaled().

| double igamc | ( | double | a, |
| double | x | ||
| ) |
References ASSERT, DEBUG_ENTRY, igam(), igamc_fraction(), and MAXLOG.
Referenced by CS_l_mixing_PS64_expI(), and igam().

| STATIC double igamc_fraction | ( | double | a, |
| double | x | ||
| ) |
References igam_big, and igam_biginv.
Referenced by igamc(), and igamc_scaled().
| double igamc_scaled | ( | double | a, |
| double | x | ||
| ) |
References ASSERT, DEBUG_ENTRY, igam(), igamc_fraction(), and MAXLOG.
Referenced by Recomb_Seaton59().

| void insertToken | ( | trieNode * | root, |
| const string & | token | ||
| ) |
References ASSERT, trieNode::child, DEBUG_ENTRY, trieNode::freq, NULL, and TRIESZ.
Referenced by Parser::init().
| size_t LevenshteinDistance | ( | const string & | s, |
| const string & | t | ||
| ) |
References MIN3.
Referenced by Parser::ClosestMatch().
| double lfactorial | ( | long | n | ) |
lfactorial: compute log10(n!), this sroutine cahes its results for efficiency
References cdEXIT, DEBUG_ENTRY, EXIT_FAILURE, fprintf(), t_lfact::get_lfact(), Singleton< t_lfact >::Inst(), and ioQQQ.
Referenced by bhg_log(), bhG_mx(), fsff_log10(), and hrii_log().

| bool linfit | ( | long | n, |
| const double | xorg[], | ||
| const double | yorg[], | ||
| double & | a, | ||
| double & | siga, | ||
| double & | b, | ||
| double & | sigb | ||
| ) |
References ASSERT, DEBUG_ENTRY, and pow2().
Referenced by iter_track::deriv(), and iter_track::zero_fit().

| STATIC void MD5_Transform | ( | uint32 * | digest, |
| const uint32 * | in | ||
| ) |
References DEBUG_ENTRY, F1, F2, F3, F4, and MD5STEP.
Referenced by MD5string_core().
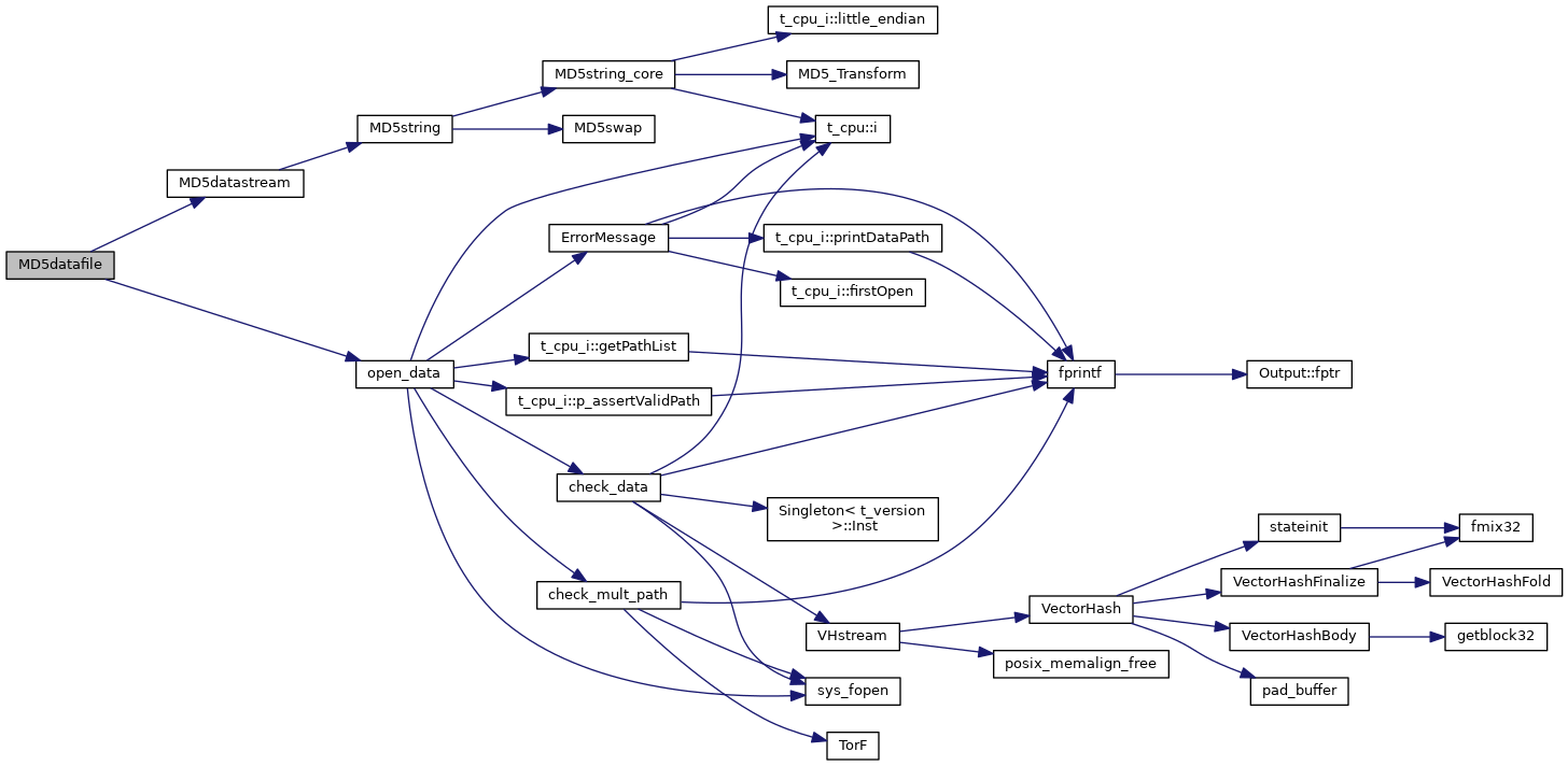
| string MD5datafile | ( | const char * | fnam, |
| access_scheme | scheme = AS_DEFAULT |
||
| ) |
non-standard MD5 algorithm that skips eol characters and comments lines
References DEBUG_ENTRY, MD5datastream(), mode_r, and open_data().
Referenced by t_mesh::InitMesh().

| string MD5datastream | ( | fstream & | ioFile | ) |
same as MD5datafile(), but operates on an already open fstream
References DEBUG_ENTRY, and MD5string().
Referenced by MD5datafile().

| string MD5file | ( | const char * | fnam, |
| access_scheme | scheme = AS_DEFAULT |
||
| ) |
calculate the MD5 sum of a file
References DEBUG_ENTRY, MD5string(), mode_r, and open_data().

| string MD5string | ( | const string & | str | ) |
calculate the MD5 sum of a string
References DEBUG_ENTRY, MD5string_core(), and MD5swap().
Referenced by MD5datastream(), MD5file(), and t_ran::p_generate_random_seed().

| void MD5string | ( | const string & | str, |
| uint64 | md5sum[2] | ||
| ) |
| STATIC void MD5string_core | ( | const string & | str, |
| uint32 | state[4] | ||
| ) |
References ASSERT, cpu, DEBUG_ENTRY, t_cpu::i(), t_cpu_i::little_endian(), and MD5_Transform().
Referenced by MD5string().

| STATIC uint32 MD5swap | ( | uint32 | word | ) |
References DEBUG_ENTRY.
Referenced by MD5string().
|
inline |
Referenced by bessel_j0(), bessel_j1(), bessel_y0(), bessel_y1(), and erfce().
|
inline |
Referenced by bessel_j0(), bessel_j1(), bessel_y0(), bessel_y1(), ellpk(), and erfce().
|
inline |
References x2.
Referenced by bessel_k0(), bessel_k0_k1(), bessel_k0_k1_scaled(), and bessel_k0_scaled().
|
inline |
References x2.
Referenced by bessel_k0_k1(), bessel_k0_k1_scaled(), bessel_k1(), and bessel_k1_scaled().
|
inline |
References x2.
Referenced by bessel_i0(), bessel_i0_i1(), bessel_i0_i1_scaled(), bessel_i0_scaled(), bessel_i1(), and bessel_i1_scaled().
|
inline |
References x2.
Referenced by bessel_k0(), bessel_k0_k1(), bessel_k0_k1_scaled(), and bessel_k0_scaled().
|
inline |
References x2.
Referenced by bessel_k0(), bessel_k0_k1(), bessel_k0_k1_scaled(), and bessel_k0_scaled().
|
inline |
References x2.
Referenced by bessel_k0_k1(), bessel_k0_k1_scaled(), bessel_k1(), and bessel_k1_scaled().
|
inline |
References x2.
Referenced by bessel_i0(), bessel_i0_i1(), bessel_i0_i1_scaled(), and bessel_i0_scaled().
|
inline |
References x2.
Referenced by bessel_i0_i1(), bessel_i0_i1_scaled(), bessel_i1(), and bessel_i1_scaled().
| void rec6j | ( | double * | sixcof, |
| double | l2, | ||
| double | l3, | ||
| double | l4, | ||
| double | l5, | ||
| double | l6, | ||
| double * | l1min, | ||
| double * | l1max, | ||
| double * | lmatch, | ||
| long | ndim, | ||
| long * | ier | ||
| ) |
|
inline |
Referenced by xoroshiro128plus(), xoroshiro128plus_jump(), xoshiro256starstar(), and xoshiro256starstar_jump().
|
inline |
|
inline |
References TotalInsanity().
Referenced by SixJFull(), and sjs().

| double SixJFull | ( | long | j1, |
| long | j2, | ||
| long | j3, | ||
| long | j4, | ||
| long | j5, | ||
| long | j6 | ||
| ) |
References DEBUG_ENTRY, Delta(), fc2(), max(), min(), sg(), and Triangle2().

| double sjs | ( | long | j1, |
| long | j2, | ||
| long | j3, | ||
| long | l1, | ||
| long | l2, | ||
| long | l3 | ||
| ) |
References DEBUG_ENTRY, fc2_scl(), max(), min(), sg(), and Triangle2().

| uint64 splitmix64 | ( | uint64 & | state | ) |
Referenced by init_seed().
| void svd | ( | const int | nm, |
| const int | m, | ||
| const int | n, | ||
| double * | a, | ||
| double * | w, | ||
| bool | matu, | ||
| double * | u, | ||
| bool | matv, | ||
| double * | v, | ||
| int * | ierr, | ||
| double * | rv1 | ||
| ) |
| void test_expn | ( | ) |
References chbevl(), chbfit(), expn2_scaled(), fprintf(), and ioQQQ.

| void xoroshiro128plus | ( | uint64 * | pool, |
| size_t | size, | ||
| uint64 | state[], | ||
| size_t | ns | ||
| ) |
References DEBUG_ENTRY, and rotl().
Referenced by t_ran::p_xoroshiro128plus().

| void xoroshiro128plus_jump | ( | uint64 & | state0, |
| uint64 & | state1 | ||
| ) |
References DEBUG_ENTRY, and rotl().
Referenced by init_seed().

| void xoshiro256starstar | ( | uint64 * | pool, |
| size_t | size, | ||
| uint64 | state[], | ||
| size_t | ns | ||
| ) |
References DEBUG_ENTRY, and rotl().
Referenced by t_ran::p_xoshiro256starstar().

| void xoshiro256starstar_jump | ( | uint64 & | state0, |
| uint64 & | state1, | ||
| uint64 & | state2, | ||
| uint64 & | state3 | ||
| ) |
References DEBUG_ENTRY, and rotl().
Referenced by init_seed().

|
static |
Referenced by bessel_j0(), and bessel_y0().
|
static |
Referenced by bessel_j0(), and bessel_y0().
|
static |
Referenced by bessel_j0(), and bessel_y0().
|
static |
Referenced by bessel_j0(), and bessel_y0().
|
static |
Referenced by bessel_j0().
|
static |
Referenced by bessel_j0().
|
static |
Referenced by bessel_y0().
|
static |
Referenced by bessel_y0().
|
static |
Referenced by bessel_j1(), and bessel_y1().
|
static |
Referenced by bessel_j1(), and bessel_y1().
|
static |
Referenced by bessel_j1(), and bessel_y1().
|
static |
Referenced by bessel_j1(), and bessel_y1().
|
static |
Referenced by bessel_j1().
|
static |
Referenced by bessel_j1().
|
static |
Referenced by bessel_y1().
|
static |
Referenced by bessel_y1().
|
static |
Referenced by bessel_i0(), bessel_i0_i1(), bessel_i0_i1_scaled(), and bessel_i0_scaled().
|
static |
Referenced by bessel_i0(), bessel_i0_i1(), bessel_i0_i1_scaled(), and bessel_i0_scaled().
|
static |
Referenced by bessel_i0(), bessel_i0_i1(), bessel_i0_i1_scaled(), and bessel_i0_scaled().
|
static |
Referenced by bessel_i0(), bessel_i0_i1(), bessel_i0_i1_scaled(), and bessel_i0_scaled().
|
static |
Referenced by bessel_i0_i1(), bessel_i0_i1_scaled(), bessel_i1(), and bessel_i1_scaled().
|
static |
Referenced by bessel_i0_i1(), bessel_i0_i1_scaled(), bessel_i1(), and bessel_i1_scaled().
|
static |
Referenced by bessel_i0_i1(), bessel_i0_i1_scaled(), bessel_i1(), and bessel_i1_scaled().
|
static |
Referenced by bessel_i0_i1(), bessel_i0_i1_scaled(), bessel_i1(), and bessel_i1_scaled().
|
static |
Referenced by bessel_k0(), bessel_k0_k1(), bessel_k0_k1_scaled(), and bessel_k0_scaled().
|
static |
Referenced by bessel_k0(), bessel_k0_k1(), bessel_k0_k1_scaled(), and bessel_k0_scaled().
|
static |
Referenced by bessel_k0(), bessel_k0_k1(), bessel_k0_k1_scaled(), and bessel_k0_scaled().
|
static |
Referenced by bessel_k0(), bessel_k0_k1(), bessel_k0_k1_scaled(), and bessel_k0_scaled().
|
static |
Referenced by bessel_k0(), bessel_k0_k1(), bessel_k0_k1_scaled(), and bessel_k0_scaled().
|
static |
Referenced by bessel_k0(), bessel_k0_k1(), bessel_k0_k1_scaled(), and bessel_k0_scaled().
|
static |
Referenced by bessel_k0_k1(), bessel_k0_k1_scaled(), bessel_k1(), and bessel_k1_scaled().
|
static |
Referenced by bessel_k0_k1(), bessel_k0_k1_scaled(), bessel_k1(), and bessel_k1_scaled().
|
static |
Referenced by bessel_k0_k1(), bessel_k0_k1_scaled(), bessel_k1(), and bessel_k1_scaled().
|
static |
Referenced by bessel_k0_k1(), bessel_k0_k1_scaled(), bessel_k1(), and bessel_k1_scaled().
|
static |
Referenced by bessel_k0_k1(), bessel_k0_k1_scaled(), bessel_k1(), and bessel_k1_scaled().
|
static |
Referenced by bessel_k0_k1(), bessel_k0_k1_scaled(), bessel_k1(), and bessel_k1_scaled().
|
static |
Referenced by ellpk(), Hydcs123(), and ILAENV().
|
static |
Referenced by bessel_j0().
|
static |
Referenced by bessel_j0().
|
static |
Referenced by ellpk().
|
static |
Referenced by ellpk().
|
static |
Referenced by erfce().
|
static |
Referenced by erfce().
|
static |
Referenced by erfce().
|
static |
Referenced by erfce().
|
static |
Referenced by igamc_fraction().
|
static |
Referenced by igamc_fraction().
|
static |
Referenced by expn(), igam(), igamc(), and igamc_scaled().
| const int N_DAWSON = 100 |
|
static |
Referenced by bessel_j0(), and bessel_y0().
|
static |
Referenced by factorial().
|
static |
Referenced by bessel_j0(), bessel_j1(), bessel_y0(), and bessel_y1().
|
static |
|
static |
Referenced by bessel_j1(), and bessel_y1().
|
static |
Referenced by bessel_y0(), and bessel_y1().
|
static |
Referenced by bessel_j1().
|
static |
Referenced by bessel_j1().