|
Cloudy
Spectral Synthesis Code for Astrophysics
|
#include "physconst.h"

Go to the source code of this file.
Classes | |
| class | UltraGen |
| struct | trieNode |
Functions | |
| bool | linfit (long n, const double x[], const double y[], double &a, double &siga, double &b, double &sigb) |
| double | factorial (long n) |
| double | lfactorial (long n) |
| complex< double > | cdgamma (complex< double > x) |
| double | bessel_j0 (double x) |
| double | bessel_y0 (double x) |
| double | bessel_j1 (double x) |
| double | bessel_y1 (double x) |
| double | bessel_jn (int n, double x) |
| double | bessel_yn (int n, double x) |
| double | ellpk (double x) |
| double | expn (int n, double x) |
| double | erfce (double) |
| double | igam (double a, double x) |
| double | igamc (double a, double x) |
| double | igamc_scaled (double a, double x) |
| double | bessel_k0 (double x) |
| double | bessel_k0_scaled (double x) |
| double | bessel_k1 (double x) |
| double | bessel_k1_scaled (double x) |
| void | bessel_k0_k1 (double x, double *k0val, double *k1val) |
| void | bessel_k0_k1_scaled (double x, double *k0val, double *k1val) |
| double | bessel_i0 (double x) |
| double | bessel_i0_scaled (double x) |
| double | bessel_i1 (double x) |
| double | bessel_i1_scaled (double x) |
| void | bessel_i0_i1 (double x, double *k0val, double *k1val) |
| void | bessel_i0_i1_scaled (double x, double *k0val, double *k1val) |
| void | sincos (double x, double *s, double *c) |
| double | e1 (double x) |
| double | e1_scaled (double x) |
| double | e2 (double t) |
| void | xoroshiro128plus (uint64 *pool, size_t size, uint64 state[], size_t ns) |
| void | xoroshiro128plus_jump (uint64 &state0, uint64 &state1) |
| void | xoshiro256starstar (uint64 *pool, size_t size, uint64 state[], size_t ns) |
| void | xoshiro256starstar_jump (uint64 &state0, uint64 &state1, uint64 &state2, uint64 &state3) |
| uint64 | splitmix64 (uint64 &state) |
| void | spline_cubic_set (long n, const double t[], const double y[], double ypp[], int ibcbeg, double ybcbeg, int ibcend, double ybcend) |
| void | spline_cubic_val (long n, const double t[], double tval, const double y[], const double ypp[], double *yval, double *ypval, double *yppval) |
| void | spline (const double x[], const double y[], long int n, double yp1, double ypn, double y2a[]) |
| void | splint (const double xa[], const double ya[], const double y2a[], long int n, double x, double *y) |
| void | spldrv (const double xa[], const double ya[], const double y2a[], long int n, double x, double *y) |
| void | splint_safe (const double xa[], const double ya[], const double y2a[], long int n, double x, double *y, bool *lgOutOfBounds) |
| void | spldrv_safe (const double xa[], const double ya[], const double y2a[], long int n, double x, double *y, bool *lgOutOfBounds) |
| double | lagrange (const double x[], const double y[], long n, double xval) |
| template<class T > | |
| long | hunt_bisect (const T x[], long n, T xval) |
| template<class T > | |
| long | hunt_bisect (const vector< T > &x, T xval) |
| template<class T > | |
| long | hunt_bisect (const vector< T > &x, size_t n, T xval) |
| template<class T > | |
| long | hunt_bisect_reverse (const T x[], long n, T xval) |
| template<class T > | |
| long | hunt_bisect_reverse (const vector< T > &x, T xval) |
| template<class T > | |
| long | hunt_bisect_reverse (const vector< T > &x, size_t n, T xval) |
| template<class T > | |
| T | linint (const T x[], const T y[], long n, T xval) |
| void | getrf_wrapper (long M, long N, double *A, long lda, int32 *ipiv, int32 *info) |
| void | getrs_wrapper (char trans, long N, long nrhs, double *A, long lda, int32 *ipiv, double *B, long ldb, int32 *info) |
| double | dawson (double x) |
| void | humlik (int n, const realnum x[], realnum y, realnum k[]) |
| realnum | FastVoigtH (realnum a, realnum v) |
| void | FastVoigtH (realnum a, const realnum v[], realnum y[], size_t n) |
| void | VoigtH (realnum a, const realnum v[], realnum y[], int n) |
| void | VoigtU (realnum a, const realnum v[], realnum y[], int n) |
| double | VoigtH0 (double a) |
| double | VoigtU0 (double a) |
| string | MD5file (const char *fnam, access_scheme scheme=AS_DEFAULT) |
| string | MD5datafile (const char *fnam, access_scheme scheme=AS_DEFAULT) |
| string | MD5datastream (fstream &ioFile) |
| string | MD5string (const string &str) |
| void | MD5string (const string &str, uint64 md5sum[2]) |
| void | test_expn () |
| void | chbfit (double a, double b, vector< double > &c, double(*func)(double)) |
| void | svd (const int nm, const int m, const int n, double *a, double *w, bool matu, double *u, bool matv, double *v, int *ierr, double *rv1) |
| double | gegenbauer (long n, double al, double x) |
| bool | Triangle2 (long J1, long J2, long J3) |
| double | sjs (long j1, long j2, long j3, long l1, long l2, long l3) |
| double | SixJFull (long j1, long j2, long j3, long j4, long j5, long j6) |
| void | rec6j (double *sixcof, double l2, double l3, double l4, double l5, double l6, double *l1min, double *l1max, double *lmatch, long ndim, long *ier) |
| void | insertToken (trieNode *root, const string &token) |
| size_t | findUniqueLen (trieNode *root, const string &token) |
| size_t | LevenshteinDistance (const string &s, const string &t) |
Variables | |
| static const int | NPRE_FACTORIAL = 171 |
| static const int | MXDSF = 340 |
| static const unsigned int | NMD5 = 32 |
| static const size_t | TRIESZ = 128 |
| double bessel_i0 | ( | double | x | ) |
References BESSEL_I0_P1, BESSEL_I0_P2, BESSEL_I0_Q1, BESSEL_I0_Q2, DEBUG_ENTRY, ratevl_15_6(), and ratevl_7_8().

| void bessel_i0_i1 | ( | double | x, |
| double * | k0val, | ||
| double * | k1val | ||
| ) |
References BESSEL_I0_P1, BESSEL_I0_P2, BESSEL_I0_Q1, BESSEL_I0_Q2, BESSEL_I1_P1, BESSEL_I1_P2, BESSEL_I1_Q1, BESSEL_I1_Q2, DEBUG_ENTRY, ratevl_15_6(), ratevl_7_8(), and ratevl_8_7().

| void bessel_i0_i1_scaled | ( | double | x, |
| double * | k0val, | ||
| double * | k1val | ||
| ) |
References BESSEL_I0_P1, BESSEL_I0_P2, BESSEL_I0_Q1, BESSEL_I0_Q2, BESSEL_I1_P1, BESSEL_I1_P2, BESSEL_I1_Q1, BESSEL_I1_Q2, DEBUG_ENTRY, ratevl_15_6(), ratevl_7_8(), and ratevl_8_7().

| double bessel_i0_scaled | ( | double | x | ) |
References BESSEL_I0_P1, BESSEL_I0_P2, BESSEL_I0_Q1, BESSEL_I0_Q2, DEBUG_ENTRY, ratevl_15_6(), and ratevl_7_8().

| double bessel_i1 | ( | double | x | ) |
References BESSEL_I1_P1, BESSEL_I1_P2, BESSEL_I1_Q1, BESSEL_I1_Q2, DEBUG_ENTRY, ratevl_15_6(), and ratevl_8_7().

| double bessel_i1_scaled | ( | double | x | ) |
References BESSEL_I1_P1, BESSEL_I1_P2, BESSEL_I1_Q1, BESSEL_I1_Q2, DEBUG_ENTRY, ratevl_15_6(), and ratevl_8_7().

| double bessel_j0 | ( | double | x | ) |
References b0_PP, b0_PQ, b0_QP, b0_QQ, b0_RP, b0_RQ, DEBUG_ENTRY, DR1, DR2, p1evl(), PIO4, polevl(), and SQ2OPI.
Referenced by bessel_jn(), and bessel_y0().

| double bessel_j1 | ( | double | x | ) |
References b1_PP, b1_PQ, b1_QP, b1_QQ, b1_RP, b1_RQ, DEBUG_ENTRY, p1evl(), polevl(), SQ2OPI, THPIO4, Z1, and Z2.
Referenced by bessel_jn(), and bessel_y1().

| double bessel_jn | ( | int | n, |
| double | x | ||
| ) |
References bessel_j0(), bessel_j1(), DEBUG_ENTRY, factorial(), powi(), and sign().
Referenced by AngerJ().

| double bessel_k0 | ( | double | x | ) |
References BESSEL_K0_P1, BESSEL_K0_P2, BESSEL_K0_P3, BESSEL_K0_Q1, BESSEL_K0_Q2, BESSEL_K0_Q3, DEBUG_ENTRY, DOMAIN_ERROR(), ratevl_10_11(), ratevl_5_4(), and ratevl_6_3().

| void bessel_k0_k1 | ( | double | x, |
| double * | k0val, | ||
| double * | k1val | ||
| ) |
References BESSEL_K0_P1, BESSEL_K0_P2, BESSEL_K0_P3, BESSEL_K0_Q1, BESSEL_K0_Q2, BESSEL_K0_Q3, BESSEL_K1_P1, BESSEL_K1_P2, BESSEL_K1_P3, BESSEL_K1_Q1, BESSEL_K1_Q2, BESSEL_K1_Q3, DEBUG_ENTRY, DOMAIN_ERROR(), ratevl_10_11(), ratevl_11_10(), ratevl_5_4(), ratevl_6_3(), and ratevl_6_4().
Referenced by my_Integrand_S62::operator()().

| void bessel_k0_k1_scaled | ( | double | x, |
| double * | k0val, | ||
| double * | k1val | ||
| ) |
References BESSEL_K0_P1, BESSEL_K0_P2, BESSEL_K0_P3, BESSEL_K0_Q1, BESSEL_K0_Q2, BESSEL_K0_Q3, BESSEL_K1_P1, BESSEL_K1_P2, BESSEL_K1_P3, BESSEL_K1_Q1, BESSEL_K1_Q2, BESSEL_K1_Q3, DEBUG_ENTRY, DOMAIN_ERROR(), ratevl_10_11(), ratevl_11_10(), ratevl_5_4(), ratevl_6_3(), and ratevl_6_4().

| double bessel_k0_scaled | ( | double | x | ) |
References BESSEL_K0_P1, BESSEL_K0_P2, BESSEL_K0_P3, BESSEL_K0_Q1, BESSEL_K0_Q2, BESSEL_K0_Q3, DEBUG_ENTRY, DOMAIN_ERROR(), ratevl_10_11(), ratevl_5_4(), and ratevl_6_3().

| double bessel_k1 | ( | double | x | ) |
References BESSEL_K1_P1, BESSEL_K1_P2, BESSEL_K1_P3, BESSEL_K1_Q1, BESSEL_K1_Q2, BESSEL_K1_Q3, DEBUG_ENTRY, DOMAIN_ERROR(), ratevl_11_10(), and ratevl_6_4().

| double bessel_k1_scaled | ( | double | x | ) |
References BESSEL_K1_P1, BESSEL_K1_P2, BESSEL_K1_P3, BESSEL_K1_Q1, BESSEL_K1_Q2, BESSEL_K1_Q3, DEBUG_ENTRY, DOMAIN_ERROR(), ratevl_11_10(), and ratevl_6_4().

| double bessel_y0 | ( | double | x | ) |
References b0_PP, b0_PQ, b0_QP, b0_QQ, b0_YP, b0_YQ, bessel_j0(), cdEXIT, DEBUG_ENTRY, EXIT_FAILURE, fprintf(), ioQQQ, p1evl(), PIO4, polevl(), SQ2OPI, and TWOOPI.
Referenced by bessel_yn().

| double bessel_y1 | ( | double | x | ) |
References b1_PP, b1_PQ, b1_QP, b1_QQ, b1_YP, b1_YQ, bessel_j1(), cdEXIT, DEBUG_ENTRY, EXIT_FAILURE, fprintf(), ioQQQ, p1evl(), polevl(), SQ2OPI, THPIO4, and TWOOPI.
Referenced by bessel_yn().

| double bessel_yn | ( | int | n, |
| double | x | ||
| ) |
References bessel_y0(), bessel_y1(), cdEXIT, DEBUG_ENTRY, EXIT_FAILURE, fprintf(), ioQQQ, and sign().

| complex<double> cdgamma | ( | complex< double > | x | ) |
References DEBUG_ENTRY.
| void chbfit | ( | double | a, |
| double | b, | ||
| vector< double > & | c, | ||
| double(*)(double) | func | ||
| ) |
| double dawson | ( | double | x | ) |
References dawson(), and dawson10().
Referenced by dawson().

| double e1 | ( | double | x | ) |
e1 first exponential integral
| x | optical depth argument |
References cdEXIT, DEBUG_ENTRY, EXIT_FAILURE, fprintf(), and ioQQQ.
Referenced by ColStrGBar(), CS_l_mixing_PS64_expI(), dqelg_(), e1_scaled(), expe1(), H21_cm_pops(), Hion_coll_ioniz_ratecoef(), Hydcs123(), hydro_vanRegemorter_deexcit(), mie_step(), newton_step(), qelg_(), SanityCheckBegin(), and Energy::set().

| double e1_scaled | ( | double | x | ) |
e1_scaled is exp(x)*e1(x)
References cdEXIT, DEBUG_ENTRY, e1(), EXIT_FAILURE, fprintf(), and ioQQQ.
Referenced by eeBremsSpectrum(), and Recomb_Seaton59().

| double e2 | ( | double | t | ) |
e2 second exponential integral
| t | optical depth argument |
References cdEXIT, DEBUG_ENTRY, EXIT_FAILURE, fprintf(), and ioQQQ.
Referenced by dqelg_(), H21_cm_pops(), Hion_coll_ioniz_ratecoef(), humlik(), IterRestart(), IterStart(), mie_step(), newton_step(), t_ran::normal(), qelg_(), RT_continuum(), RT_tau_reset(), and SanityCheckBegin().

| double ellpk | ( | double | x | ) |
References C1, cdEXIT, DEBUG_ENTRY, elk_P, elk_Q, EXIT_FAILURE, fprintf(), ioQQQ, and polevl().

| double erfce | ( | double | ) |
| double expn | ( | int | n, |
| double | x | ||
| ) |
expn, returns exponential integral,
| n | is order, 1 for first integral integral |
| x | is argument, must be positive |
References BIG, cdEXIT, DEBUG_ENTRY, EXIT_FAILURE, factorial(), fprintf(), ioQQQ, is_odd(), MAXLOG, and powi().
Referenced by expn2_scaled(), Hion_coll_ioniz_ratecoef(), and SanityCheckBegin().

| double factorial | ( | long | n | ) |
factorial: compute n! by lookup in table of predefined factorials
References cdEXIT, DEBUG_ENTRY, EXIT_FAILURE, fprintf(), ioQQQ, NPRE_FACTORIAL, and pre_factorial.
Referenced by bessel_jn(), expn(), and fc2().

References ASSERT, dawson10(), DEBUG_ENTRY, dsexp(), order(), and pow2().
Referenced by VoigtH().

References ASSERT, dawson10(), DEBUG_ENTRY, order(), pow2(), avx_ptr< T, lgBC >::ptr0(), and vexp().

| size_t findUniqueLen | ( | trieNode * | root, |
| const string & | token | ||
| ) |
References ASSERT, trieNode::child, DEBUG_ENTRY, trieNode::freq, and TRIESZ.
Referenced by Parser::init().
| double gegenbauer | ( | long | n, |
| double | al, | ||
| double | x | ||
| ) |
References DEBUG_ENTRY.
| void getrf_wrapper | ( | long | M, |
| long | N, | ||
| double * | A, | ||
| long | lda, | ||
| int32 * | ipiv, | ||
| int32 * | info | ||
| ) |
getrf_wrapper return value is zero for success, non-zero is error condition
| M | |
| N | |
| *A | |
| lda | |
| *ipiv | |
| *info |
References ASSERT, DGETRF(), and INT32_MAX.
Referenced by find_solution(), iso_level(), SanityCheckBegin(), and solve_system().

| void getrs_wrapper | ( | char | trans, |
| long | N, | ||
| long | nrhs, | ||
| double * | A, | ||
| long | lda, | ||
| int32 * | ipiv, | ||
| double * | B, | ||
| long | ldb, | ||
| int32 * | info | ||
| ) |
getrs_wrapper return value is zero for success, non-zero is error condition
| trans | |
| N | |
| nrhs | |
| *A | |
| lda | |
| *ipiv | |
| *B | |
| ldb | |
| *info |
References ASSERT, DGETRS(), and INT32_MAX.
Referenced by find_solution(), iso_level(), SanityCheckBegin(), and solve_system().

References a0, DEBUG_ENTRY, e2(), and h2.
Referenced by VoigtH().

|
inline |
find index ilo such that x[ilo] <= xval < x[ilo+1] using bisection this version implicitly assumes that x is monotonically increasing
Referenced by t_hydro_tbl::cs(), hunt_bisect(), t_mesh::ipointC(), iso_dielec_recomb_rate(), t_mesh::ithreshC(), linint(), mc_escape(), RebinFind(), spline_cubic_val(), TempInterp(), and TempInterp2().
|
inline |
vector<> versions of the above
References get_ptr(), and hunt_bisect().

|
inline |
|
inline |
find index ilo such that x[ilo] >= xval > x[ilo+1] using bisection this version implicitly assumes that x is monotonically decreasing
Referenced by hunt_bisect_reverse().
|
inline |
vector<> versions of the above
References get_ptr(), and hunt_bisect_reverse().

|
inline |
| double igam | ( | double | a, |
| double | x | ||
| ) |
References ASSERT, DEBUG_ENTRY, igamc(), and MAXLOG.
Referenced by igamc(), and igamc_scaled().

| double igamc | ( | double | a, |
| double | x | ||
| ) |
References ASSERT, DEBUG_ENTRY, igam(), igamc_fraction(), and MAXLOG.
Referenced by CS_l_mixing_PS64_expI(), and igam().

| double igamc_scaled | ( | double | a, |
| double | x | ||
| ) |
References ASSERT, DEBUG_ENTRY, igam(), igamc_fraction(), and MAXLOG.
Referenced by Recomb_Seaton59().

| void insertToken | ( | trieNode * | root, |
| const string & | token | ||
| ) |
References ASSERT, trieNode::child, DEBUG_ENTRY, trieNode::freq, NULL, and TRIESZ.
Referenced by Parser::init().
| double lagrange | ( | const double | x[], |
| const double | y[], | ||
| long | n, | ||
| double | xval | ||
| ) |
lagrange: do lagrange interpolation of order n on x[], y[]
use with caution, especialy for high order n! using spline interpolation above is preferred
| x[] | |
| y[] | |
| n | |
| xval | do lagrange interpolation of order n on x[], y[] |
References DEBUG_ENTRY.
Referenced by t_hydro_tbl::cs(), dawson10(), t_gaunt::gauntff(), TempInterp(), and TempInterp2().
| size_t LevenshteinDistance | ( | const string & | s, |
| const string & | t | ||
| ) |
References MIN3.
Referenced by Parser::ClosestMatch().
| double lfactorial | ( | long | n | ) |
lfactorial: compute log10(n!), this sroutine cahes its results for efficiency
References cdEXIT, DEBUG_ENTRY, EXIT_FAILURE, fprintf(), t_lfact::get_lfact(), Singleton< t_lfact >::Inst(), and ioQQQ.
Referenced by bhg_log(), bhG_mx(), fsff_log10(), and hrii_log().

| bool linfit | ( | long | n, |
| const double | x[], | ||
| const double | y[], | ||
| double & | a, | ||
| double & | siga, | ||
| double & | b, | ||
| double & | sigb | ||
| ) |
References ASSERT, DEBUG_ENTRY, and pow2().
Referenced by iter_track::deriv(), and iter_track::zero_fit().

| T linint | ( | const T | x[], |
| const T | y[], | ||
| long | n, | ||
| T | xval | ||
| ) |
do linear interpolation on x[], y[];
it is assumed that x[] is strictly monotonically increasing
| x[] | |
| y[] | |
| n | |
| xval |
References ASSERT, and hunt_bisect().
Referenced by CHIANTI_Upsilon(), cross_section(), DynaIterStart(), GetHS98CrossSection(), HCSAR_interp(), HeCSTableInterp(), hydro_vanRegemorter_deexcit(), InterpCollRate(), lines_helium(), MolDissocCrossSection(), StoutCollRate(), and DepthTable::tabval().

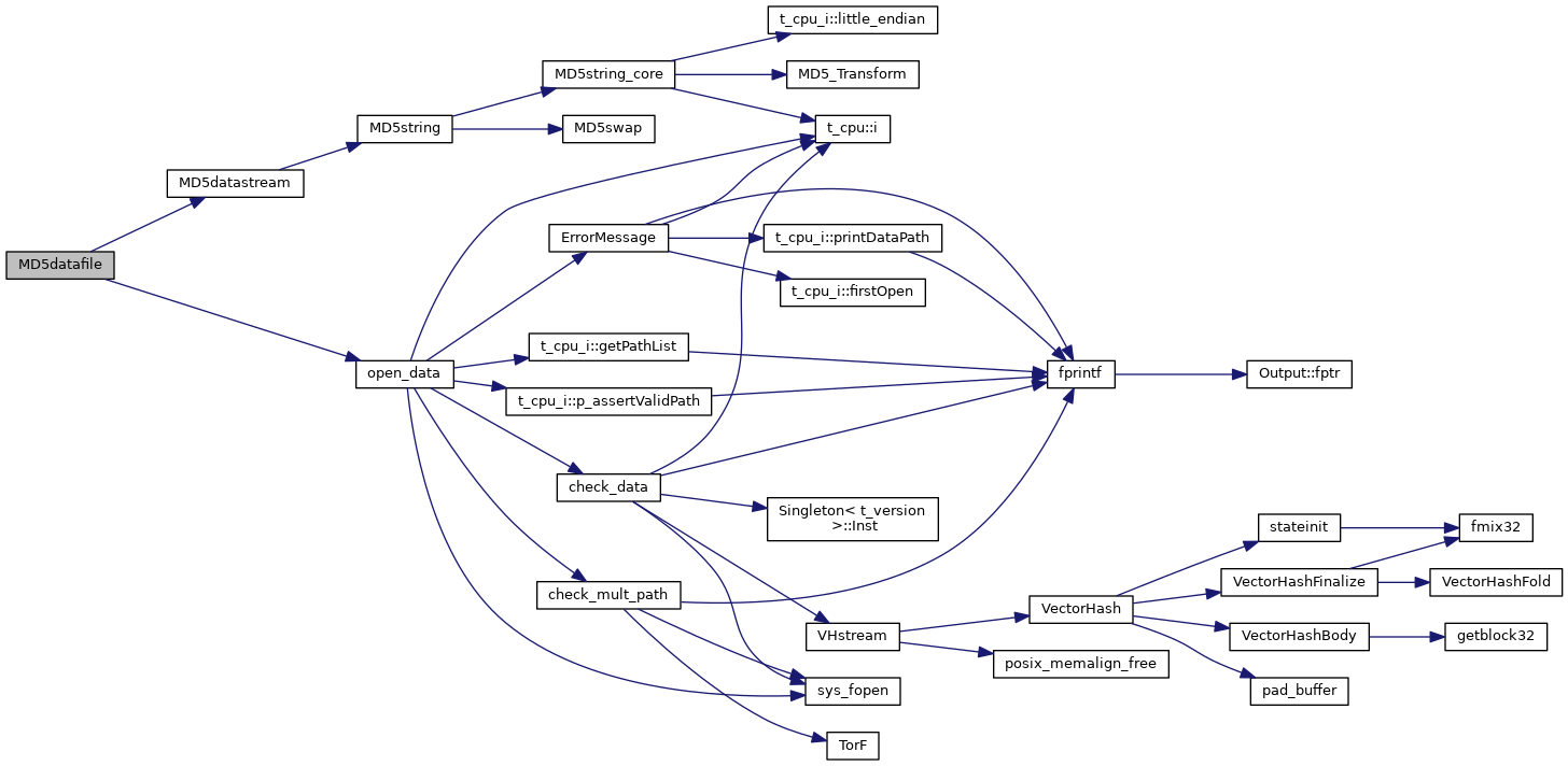
| string MD5datafile | ( | const char * | fnam, |
| access_scheme | scheme = AS_DEFAULT |
||
| ) |
non-standard MD5 algorithm that skips eol characters and comments lines
References DEBUG_ENTRY, MD5datastream(), mode_r, and open_data().
Referenced by t_mesh::InitMesh().

| string MD5datastream | ( | fstream & | ioFile | ) |
same as MD5datafile(), but operates on an already open fstream
References DEBUG_ENTRY, and MD5string().
Referenced by MD5datafile().

| string MD5file | ( | const char * | fnam, |
| access_scheme | scheme = AS_DEFAULT |
||
| ) |
calculate the MD5 sum of a file
References DEBUG_ENTRY, MD5string(), mode_r, and open_data().

| string MD5string | ( | const string & | str | ) |
calculate the MD5 sum of a string
References DEBUG_ENTRY, MD5string_core(), and MD5swap().
Referenced by MD5datastream(), MD5file(), and t_ran::p_generate_random_seed().

| void MD5string | ( | const string & | str, |
| uint64 | md5sum[2] | ||
| ) |
| void rec6j | ( | double * | sixcof, |
| double | l2, | ||
| double | l3, | ||
| double | l4, | ||
| double | l5, | ||
| double | l6, | ||
| double * | l1min, | ||
| double * | l1max, | ||
| double * | lmatch, | ||
| long | ndim, | ||
| long * | ier | ||
| ) |
|
inline |
Referenced by sinpar().
| double SixJFull | ( | long | j1, |
| long | j2, | ||
| long | j3, | ||
| long | j4, | ||
| long | j5, | ||
| long | j6 | ||
| ) |
References DEBUG_ENTRY, Delta(), fc2(), max(), min(), sg(), and Triangle2().

| double sjs | ( | long | j1, |
| long | j2, | ||
| long | j3, | ||
| long | l1, | ||
| long | l2, | ||
| long | l3 | ||
| ) |
References DEBUG_ENTRY, fc2_scl(), max(), min(), sg(), and Triangle2().

|
inline |
References NULL, and spline_cubic_val().
Referenced by spldrv_safe().

|
inline |
References DEBUG_ENTRY, MAX2, MIN2, SAFETY, and spldrv().
Referenced by GetProbDistr_LowLimit(), and qheat().

|
inline |
spline: set of routines to do spline interpolation
call spline first to set coefficients up, then call splint to interpolate spldrv gives dy/dx(x) rather than y(x) splint_safe and spldrv_safe check whether x is within bounds
| x[] | - array of x values given |
| y[] | - array of y values given |
| n | - number of points in these arrays |
| yp1 | some sort of boundary condition, set to 2e31 |
| yp2 | some sort of boundary condition, set to 2e31 |
| y2a[] | - array n long to save coefficients |
References spline_cubic_set().
Referenced by atmdat_2phot_setSplineCoefs(), atmdat_CHIANTI_readin(), hmiopc(), HyperfineCreate(), InitEmissivities(), and InitEnthalpy().

| void spline_cubic_set | ( | long | n, |
| const double | t[], | ||
| const double | y[], | ||
| double | ypp[], | ||
| int | ibcbeg, | ||
| double | ybcbeg, | ||
| int | ibcend, | ||
| double | ybcend | ||
| ) |
References ASSERT, cdEXIT, d3_np_fs(), DEBUG_ENTRY, EXIT_FAILURE, fprintf(), ioQQQ, and NULL.
Referenced by spline().

| void spline_cubic_val | ( | long | n, |
| const double | t[], | ||
| double | tval, | ||
| const double | y[], | ||
| const double | ypp[], | ||
| double * | yval, | ||
| double * | ypval, | ||
| double * | yppval | ||
| ) |
References DEBUG_ENTRY, hunt_bisect(), and NULL.
Referenced by spldrv(), and splint().

|
inline |
splint: do spline interpolation
| x[] | - array of x values given |
| y[] | - array of y valus |
| y2a[] | - array of save values found above |
| n | - number of points in these arrays |
| x | value where x is desired |
| y2a[] | - array n long to save coefficients |
References NULL, and spline_cubic_val().
Referenced by atmdat_2phot_shapefunction(), CHIANTI_Upsilon(), hmiopc(), HyperfineCS(), InitEmissivities(), and splint_safe().

|
inline |
References DEBUG_ENTRY, MAX2, MIN2, SAFETY, and splint().
Referenced by GetProbDistr_HighLimit(), GetProbDistr_LowLimit(), GrainChargeTemp(), GrainTemperature(), inv_ufunct(), RebinQHeatResults(), TryDoubleStep(), and ufunct().

| uint64 splitmix64 | ( | uint64 & | state | ) |
Referenced by init_seed().
| void svd | ( | const int | nm, |
| const int | m, | ||
| const int | n, | ||
| double * | a, | ||
| double * | w, | ||
| bool | matu, | ||
| double * | u, | ||
| bool | matv, | ||
| double * | v, | ||
| int * | ierr, | ||
| double * | rv1 | ||
| ) |
| void test_expn | ( | ) |
References chbevl(), chbfit(), expn2_scaled(), fprintf(), and ioQQQ.

|
inline |
Referenced by Badnell_rec_init(), he_1trans(), SixJFull(), and sjs().
References FastVoigtH(), and humlik().
Referenced by RT_line_fine_opacity(), and VoigtU().

|
inline |
References VoigtH().
Referenced by mc_escape(), and outline_base().

|
inline |
| void xoroshiro128plus | ( | uint64 * | pool, |
| size_t | size, | ||
| uint64 | state[], | ||
| size_t | ns | ||
| ) |
References DEBUG_ENTRY, and rotl().
Referenced by t_ran::p_xoroshiro128plus().

| void xoroshiro128plus_jump | ( | uint64 & | state0, |
| uint64 & | state1 | ||
| ) |
References DEBUG_ENTRY, and rotl().
Referenced by init_seed().

| void xoshiro256starstar | ( | uint64 * | pool, |
| size_t | size, | ||
| uint64 | state[], | ||
| size_t | ns | ||
| ) |
References DEBUG_ENTRY, and rotl().
Referenced by t_ran::p_xoshiro256starstar().

| void xoshiro256starstar_jump | ( | uint64 & | state0, |
| uint64 & | state1, | ||
| uint64 & | state2, | ||
| uint64 & | state3 | ||
| ) |
References DEBUG_ENTRY, and rotl().
Referenced by init_seed().

|
static |
Referenced by fc2_scl().
|
static |
the size of an MD5 checksum in characters
|
static |
number of predefined factorials, so largest factorial that can be represented as double is (NPRE_FACTORIAL-1)!
Referenced by factorial().
|
static |
Referenced by findUniqueLen(), insertToken(), and trieNode::~trieNode().