|
Cloudy
Spectral Synthesis Code for Astrophysics
|


Go to the source code of this file.
Classes | |
| class | t_prt_matrix |
| struct | t_blend |
| struct | t_prt |
| struct | t_line_col |
Functions | |
| void | PrtZone (void) |
| void | PrtComment (void) |
| void | PrtFinal (void) |
| void | SetPrintLineCol () |
| void | prt_wl (FILE *io, realnum wavelength) |
| void | sprt_wl (string &chString, realnum wl) |
| void | prt_line_err (FILE *ioOUT, const string &label, realnum wvlng) |
| void | prt_line_err (FILE *ioOUT, const LineID &lineid) |
| void | prt_line_inlist (FILE *ioOUT, const char *label, realnum wvlng) |
| void | PrtHeader (void) |
| void | prt_LineLabels (FILE *io, bool lgPrintAll, bool lgPrintIndex) |
| void | prtmet (void) |
| void | PrtMeanIon (char chType, bool lgDensity, FILE *) |
| double | PrtLineSum (void) |
| void | PrtLinePres (FILE *ioPRESSURE) |
| void | PrtColumns (FILE *ioMEAN) |
| void | CloudyPrintReference () |
| void | DatabasePrintReference () |
| void | PrtAllTau (void) |
Variables | |
| const long | NCOLMAX =132 |
| t_prt | prt |
| struct t_line_col | prt_linecol |
| void CloudyPrintReference | ( | ) |
CloudyPrintReference print preferred citation to Cloudy
References fprintf(), Singleton< t_version >::Inst(), ioQQQ, mode_r, open_data(), and SafeGetline().
Referenced by PrtHeader().

| void DatabasePrintReference | ( | ) |
DatabasePrintReference print some database references
References atmdat, t_atmdat::chVersion, fprintf(), ioQQQ, mode_r, open_data(), and SafeGetline().
Referenced by PrtFinal(), and PrtHeader().

| void prt_line_err | ( | FILE * | ioOUT, |
| const string & | label, | ||
| realnum | wvlng | ||
| ) |
prt_line_err produce an error message containing the line label and wavelength,
followed, if given, by the wavelength of the closest line of the same label
| *ioOUT | output file handle |
| *label | line label |
| wvlng | line wavelength |
References prt_line_err().

| void prt_line_err | ( | FILE * | ioOUT, |
| const LineID & | lineid | ||
| ) |
References LineID::chLabel, fprintf(), prt_wl(), and LineID::wave.
Referenced by t_LineSave::findline(), IterStart(), lgCheckMonitors(), lines_table(), prt_line_err(), PrtLineSum(), and save_line().

| void prt_line_inlist | ( | FILE * | ioOUT, |
| const char * | label, | ||
| realnum | wvlng | ||
| ) |
| void prt_LineLabels | ( | FILE * | io, |
| bool | lgPrintAll, | ||
| bool | lgPrintIndex | ||
| ) |
prt_LineLabels save all labels and wavelengths for emission line array
| io | file handle to write output |
| lgPrintAll | print all if true, if false then do not print parts of transferred lines |
| lgPrintIndex | print the index of the line in the line stack |
References t_LineSave::chHoldComments, DEBUG_ENTRY, fprintf(), t_LineSave::lines, LineSave, and t_LineSave::nsum.
Referenced by SaveDo().

| void prt_wl | ( | FILE * | io, |
| realnum | wavelength | ||
| ) |
prt_wl write wavelength to io
| *io | |
| wavelength |
References DEBUG_ENTRY, fprintf(), LineSave, sprt_wl(), and t_LineSave::wl_length.
Referenced by ContBandsCreate(), t_LineSave::findline(), GetOptLineInt(), diatomics::H2_PunchDo(), iso_radiative_recomb_effective(), lgCheckMonitors(), prt_line_err(), prt_line_inlist(), PrtLinePres(), PrtOneMonitor(), Save1Line(), Save1LineData(), SaveDo(), and SaveSpeciesLines().

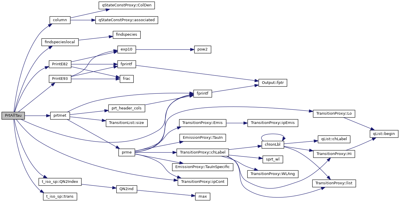
| void PrtAllTau | ( | void | ) |
PrtAllTau master routine controlling printout of optical depths at end of calculation
References ASSERT, t_elementnames::chElementSym, column(), DEBUG_ENTRY, dense, elementnames, t_iso_sp::fb, findspecieslocal(), fprintf(), geometry, ioQQQ, TransitionProxy::ipCont(), ipH1s, ipH2p, ipH2s, ipH3p, ipH3s, ipH4p, ipH4s, ipH_LIKE, ipHe1s1S, ipHe2p1P, ipHe2p3P2, ipHe2s1S, ipHe2s3S, ipHe3d3D, ipHe3p1P, ipHe3p3P, ipHE_LIKE, ipHELIUM, ipHYDROGEN, iso_sp, t_dense::lgElmtOn, t_prt::lgPrnIsoCollapsed, t_geometry::lgSphere, t_geometry::lgStatic, MAX2, t_iso_sp::n_HighestResolved_local, t_iso_sp::nCollapsed_max, t_iso_sp::numLevels_local, t_iso_sp::numLevels_max, opac, PrintE82(), PrintE93(), PrintEfmt, prt, prtmet(), t_iso_sp::QN2Index(), t_opac::TauAbsGeo, t_opac::TauTotalGeo, t_opac::telec, t_opac::thmin, and t_iso_sp::trans().
Referenced by PrtFinal().

| void PrtColumns | ( | FILE * | ioMEAN | ) |
PrtColumns print column densities of all elements in standard output
| ioMEAN | this is stream used for io, is stdout when called by final, is save unit when save output generated |
References ASSERT, cdColm(), t_elementnames::chElementName, t_elementnames::chElementNameShort, column(), DEBUG_ENTRY, dense, elementnames, fprintf(), h2, diatomics::H2_Prt_column_density(), ipHYDROGEN, t_dense::lgElmtOn, LIMELM, matchGeneric(), MAX2, molcol(), NCHLAB, nWindLine, SDIV(), and TotalInsanity().
Referenced by PrtFinal().

| void PrtComment | ( | void | ) |
PrtComment analyze model, generating comments on its features
References abund, AgeCheck(), t_colden::ajmmin, t_mesh::anu(), ASSERT, atmdat, atoms, bangin(), t_conv::BigEdenError, GrainVar::bin, ca, t_ca::Ca2RmLya, called, caunin(), cdCautions(), cdEXIT, cdLine(), cdNotes(), cdReasonGeo(), cdSurprises(), cdWarnings(), t_thermal::chCoolHeatMax, t_dense::chDenseLaw, t_elementnames::chElementName, t_elementnames::chElementNameShort, t_elementnames::chElementSym, chkCaHeps(), chLineLbl(), t_pressure::chLineRadPres, t_conv::chNotConverged, t_StopCalc::chReasonStop, t_input::chTitle, t_rfield::cinrat, t_hydro::cintot, co, t_co::codfrc, t_co::codtot, colden, t_colden::colden, t_colden::colden_old, column(), t_rfield::comtot, t_rfield::ConInterOut, ConserveEnergy(), t_thermal::ConstTemp, continuum, conv, t_hmi::CoolH2DexcMax, t_thermal::CoolHeatMax, t_hyperfine::cooling_max, t_dynamics::CoolMax, t_geometry::covaper, t_geometry::covrt, cpu, t_hextra::cryden, GrainVar::dclmax, DEBUG_ENTRY, dense, t_abund::DepletionScaleFactor, t_radius::depth, DEPTH_OFFSET, DF_SUBLIMATION, DoppVel, t_rt::DoubleTau, GrainVar::dphmax, dynamics, t_conv::EdenErrorAllowed, t_dense::EdenMax, t_struc::ednstr, elementnames, Wind::emdot, TransitionProxy::Emis(), t_rfield::EnergyBremsThin, EXIT_FAILURE, exp10(), t_conv::failmx, t_iso_sp::fb, t_hydro::fbul, t_geometry::FillFac, t_geometry::filpow, findspecieslocal(), FndLineHt(), t_cpu_i::foundCSMismatch(), fprintf(), t_he::frac_he0dest_23S, t_he::frac_he0dest_23S_photo, t_hydro::FracInd, t_thermal::FreeFreeTotHeat, fudgec, t_dense::gas_phase, t_thermal::GBarMax, geometry, GrainVar::GrnElecDonateMax, GrainVar::GrnElecHoldMax, gv, h2, t_hmi::h2dfrc, t_hmi::h2dtot, t_hmi::h2line_cool_frac, t_hmi::h2pmax, Hbeta_WavLen, t_atmdat::HCharCoolMax, t_atmdat::HCharHeatMax, hcmap, t_hydro::HCollIonMax, he, t_hmi::HeatH2DexcMax, t_thermal::HeatLineMax, t_dynamics::HeatMax, hextra, HFLines, t_atmdat::HIonFracMax, hmi, t_hmi::hmitot, hydro, hyperfine, t_cpu::i(), t_geometry::iEmissPower, t_conv::ifailz, two_photon::induc_dn_max, input, INPUT_LINE_LENGTH, Singleton< module_list >::Inst(), Singleton< t_version >::Inst(), ioPrnErr, ioQQQ, ipCARBON, ipCOL_HTOT, ipH1s, ipH2p, ipH2s, ipH3p, ipH_LIKE, ipHE_LIKE, ipHELIUM, ipHYDROGEN, t_thermal::ipMaxExtra, ipOXYGEN, t_pressure::ipPradMax_line, t_pressure::ipPradMax_nzone, iso_ctrl, iso_sp, iteration, iterations, t_iterations::itermx, t_abund::lgAbnReference, t_conv::lgAutoIt, t_magnetic::lgB, t_conv::lgBadStop, Wind::lgBallistic(), t_input::lgBracketFound, t_opac::lgCaseB, t_rfield::lgCMB_set, t_rfield::lgComUndr, t_continuum::lgCon0, t_continuum::lgCoStarInterpolationCaution, t_isoCTRL::lgCritDensLMix, t_radius::lgCylnOn, t_abund::lgDepln, t_radius::lgDR2Big, t_radius::lgdR2Small, t_radius::lgDrMinUsed, GrainVar::lgDustOn(), t_dense::lgEdenBad, t_thermal::lgEdnGTcm, t_dense::lgElmtOn, t_fudgec::lgFudgeUsed, t_rfield::lgGamrOK, t_mole_global::lgH2Ozer, t_rfield::lgHabing, t_atmdat::lgHCaseBOK, t_rfield::lgHionRad, t_hydro::lgHiPop2, t_rfield::lgHPhtOK, t_iterations::lgIterAgain, t_iterations::lgLastIt, t_hcmap::lgMapDone, t_hcmap::lgMapOK, t_rt::lgMaserCapHit, t_rt::lgMaserSetDR, t_rfield::lgMMok, GrainVar::lgNegGrnDrg, t_rfield::lgOcc1Hi, t_opac::lgOpacNeg, t_iterations::lgOpticalDepthonverged, t_phycon::lgPhysOK, t_rfield::lgPlasNu, t_pressure::lgPradCap, t_pressure::lgPradDen, t_pressure::lgPres_radiation_ON, lgPrnErr, t_save::lgPunContinuum, t_dynamics::lgRecom, t_dense::lgSetIoniz, t_input::lgSetNoBuffering, t_geometry::lgSphere, Wind::lgStatic(), t_geometry::lgStatic, t_geometry::lgStaticNoIt, t_called::lgTalk, t_thermal::lgTemperatureConstant, lgTestCodeCalled, t_dynamics::lgTimeDependentStatic, t_trace::lgTrace, t_input::lgUnderscoreFound, Wind::lgWindOK, t_rfield::lgXRayOK, t_geometry::lgZoneSet, t_geometry::lgZoneTrp, LIMELM, t_LineSave::lines, LineSave, t_mole_global::list, module_list::m_l, magnetic, MIN2, mole, mole_global, t_iso_sp::n_HighestResolved_local, t_hydro::nbul, t_iso_sp::nCollapsed_local, t_hydro::ndclev, t_rfield::nflux, t_fudgec::nfudge, NISO, t_hydro::nLyaHot, notein(), t_conv::nTeFail, NULL, t_mole_global::num_calc, t_iso_sp::numLevels_local, t_thermal::nUnstable, nWindLine, t_dense::nzEdenBad, t_struc::nzlim, nzone, t_he::nzone, t_hydro::nZTLaMax, t_rfield::occ1nu, t_rfield::occmax, t_rfield::occmnu, opac, oxy, phycon, t_rfield::plsfrqmax, t_oxy::poiii2Max, t_oxy::poiii3Max, t_oxy::poimax, t_hydro::pop2mx, t_thermal::power, powi(), pressure, prt_smooth_predictions(), t_radius::r1r0sq, t_oxy::r4363Max, t_oxy::r5007Max, t_pressure::RadBetaMax, radius, t_radius::Radius, diatomics::renorm_max, diatomics::renorm_min, rfield, rgcin(), t_radius::rinner, t_colden::rjnmin, rt, save, SDIV(), t_secondaries::SecHIonMax, secondaries, ShowMe(), t_isoCTRL::SmallA, SMALLFLOAT, t_mole_local::species, t_opac::stimax, StopCalc, struc, t_opac::TauAbsGeo, EmissionProxy::TauIn(), TauLine2, EmissionProxy::TauTot(), t_rfield::tbr4nu, t_rfield::tbrmax, t_rfield::tbrmnu, t_timesc::tcmptn, t_phycon::te, t_opac::telec, t_hydro::TeLyaMax, t_phycon::TEMP_STOP_DEFAULT, t_StopCalc::TempLoStopZone, t_phycon::TEnerDen, t_struc::testr, thermal, t_thermal::thist, t_opac::thmin, t_timesc::time_therm_long, t_timesc::TimeErode, timesc, t_hydro::TLyaMax, GrainVar::TotalDustHeat, TotalInsanity(), t_thermal::totcol, trace, t_iso_sp::trans(), t_DoppVel::TurbVel, t_iso_sp::TwoNu, t_rfield::uh, warnin(), warnings, wind, Wind::windv, wlAirVac(), t_thermal::wlCoolHeatMax, and t_atoms::xMg2Max.
Referenced by cloudy().

| void PrtFinal | ( | void | ) |
PrtFinal create final pages of printout, emission line intensities, etc
References Wind::AccelAver, Wind::acldr, t_colden::ajmmin, t_mesh::anu(), ASSERT, atmdat, t_conv::AverEdenError, t_conv::AverHeatCoolError, t_conv::AverPressError, t_conv::BigEdenError, t_conv::BigHeatCoolError, t_phycon::BigJumpCO, t_phycon::BigJumpH2, t_phycon::BigJumpne, t_phycon::BigJumpTe, t_conv::BigPressError, GrainVar::bin, called, cap4(), cdB21cm(), cdExecTime(), cdEXIT, cdLine(), cdTemp(), t_dense::chDenseLaw, t_hydro::chHTopType, t_input::chTitle, t_version::chVersion, colden, t_colden::colden, t_rfield::ConInterOut, conv, t_radius::Conv2PrtInten, t_geometry::covaper, t_geometry::covgeo, t_input::crd, DatabasePrintReference(), DEBUG_ENTRY, dense, t_radius::depth_x_fillfac, t_radius::distance, t_colden::dlnenCp, t_colden::dlnenHep, t_colden::dlnenHepp, t_colden::dlnenp, t_rfield::EnergyBremsThin, EXIT_FAILURE, exp10(), t_rfield::extin_mag_B_point, t_rfield::extin_mag_V_extended, t_rfield::extin_mag_V_point, t_iso_sp::fb, t_geometry::FillFac, t_rfield::fine_opac_velocity_width, t_rfield::flux, fp_equal(), fprintf(), t_thermal::FreeFreeTotHeat, t_dense::gas_phase, geometry, gett2(), gett2o3(), gv, t_colden::H0_ov_Tspin, h2, diatomics::H2_itrzn(), Hbeta_WavLen, HFLines, hmi, hydro, t_geometry::iEmissPower, input, Singleton< t_version >::Inst(), ioQQQ, ipCOL_HTOT, ipH1s, ipH_LIKE, ipHE_LIKE, ipHELIUM, ipHYDROGEN, ipoint(), ipOXYGEN, t_rt::ipxry, iso_sp, iteration, iterations, t_iterations::itermx, t_conv::lgBadStop, t_warnings::lgCautns, t_radius::lgCylnOn, t_atmdat::lgdBaseSourceExists, GrainVar::lgDustOn(), t_dense::lgElmtOn, t_geometry::lgGeoPP, GrainVar::lgGrainPhysicsOn, t_atmdat::lgHCaseBOK, t_hydro::lgHInducImp, t_iterations::lgIterAgain, t_iterations::lgLastIt, t_radius::lgPredLumin, t_prt::lgPrintBlock, t_prt::lgPrintColumns, t_prt::lgPrintFluxEarth, t_prt::lgPrintTime, t_prt::lgPrtCitations, t_prt::lgPrtShort, t_radius::lgRadiusKnown, t_geometry::lgSizeSet, t_geometry::lgSphere, t_prt::lgSurfaceBrightness, t_prt::lgSurfaceBrightness_SR, t_called::lgTalk, t_rfield::lgUSphON, t_warnings::lgWarngs, t_LineSave::lines, LineSave, mean, min(), t_rfield::nflux, t_LineSave::nsum, t_conv::nTotalIoniz, t_conv::nTotalIoniz_start, t_iso_sp::numLevels_local, nzone, t_colden::OH_ov_Tspin, opac, t_rfield::outlin, t_rfield::outlin_noplot, peimbt, phycon, t_radius::pirsq, POW2, t_thermal::power, pressure, PrintCenterLine(), PrintE71(), PrintE82(), PrintE93(), PrintEfmt, PrintRatio(), PrintSpectrum(), prt, PrtAllTau(), PrtColumns(), PrtMeanIon(), t_rfield::qhtot, t_radius::r1r0sq, t_pressure::RadBetaMax, radius, t_radius::Radius, rfield, t_radius::rinner, t_colden::rjnmin, t_rfield::rstrom, rt, safe_div(), SDIV(), sexp(), t_LineSave::sig_figs, SMALLFLOAT, t_timesc::sound, t_peimbt::t2hstr, t_peimbt::t2hyox, t_peimbt::t2o3str, t_opac::TauAbsGeo, t_rt::tauxry, t_peimbt::tbac, t_peimbt::tbcthn, t_timesc::tcmptn, t_mean::TempEdenMean, t_mean::TempIonEdenMean, t_mean::TempIonMean, t_mean::TempMean, test_cdTemp_molecules(), thermal, t_thermal::thist, t_timesc::time_therm_long, t_timesc::TimeErode, timesc, t_thermal::tlowst, t_colden::tmas, t_peimbt::tohyox, t_peimbt::toiiir, TorF(), TotalInsanity(), t_thermal::totcol, totlin(), t_colden::TotMassColl, t_peimbt::tsqden, t_rfield::uh, t_rfield::uheii, t_hmi::UV_Cont_rel2_Draine_DB96_face, t_hmi::UV_Cont_rel2_Habing_TH85_face, warnings, WavlenErrorGet(), t_mesh::widflx(), wind, wlAirVac(), t_colden::wmas, t_dense::wmole, t_mean::xIonMean, t_dense::xMassDensity, and t_dense::xMassTotal.
Referenced by cloudy().

| void PrtHeader | ( | void | ) |
PrtHeader print large block of incident continuum numbers at start, just after echoing input commands
References t_mesh::anu(), t_mesh::anumax(), t_mesh::anumin(), atmdat, called, CloudyPrintReference(), t_rfield::cmcool, t_rfield::cmheat, t_rfield::ConInterOut, continuum, t_rfield::csigc, t_rfield::csigh, DatabasePrintReference(), DEBUG_ENTRY, dense, t_dense::eden, t_mesh::egamry(), t_atmdat::EIonPot, exp10(), t_iso_sp::fb, t_continuum::fbeta, t_rfield::flux, t_continuum::fluxv, fprintf(), t_prt::fx1ryd, t_prt::GammaLumin, ioQQQ, t_prt::ipeak, ipH1s, ipH_LIKE, ipHELIUM, ipHYDROGEN, ipoint(), iso_sp, t_rfield::lgComUndr, t_thermal::lgEdnGTcm, t_radius::lgPredLumin, t_prt::lgPrtCitations, t_called::lgTalk, MAX2, t_rfield::nflux, t_rfield::OccNumbIncidCont, t_rfield::outlin, t_rfield::outlin_noplot, t_prt::pbal, phycon, t_radius::pirsq, t_prt::powion, t_prt::pradio, PrintE82(), PrintE93(), PrintEfmt, prt, t_prt::q, t_rfield::qbal, t_prt::qgam, t_rfield::qhe, t_rfield::qheii, t_rfield::qhtot, t_iso_sp::QN2Index(), t_prt::qx, radius, rfield, SMALLFLOAT, t_phycon::TEnerDen, thermal, t_continuum::TotalLumin, t_rfield::uh, t_rfield::uheii, t_mesh::widflx(), and t_prt::xpow.
Referenced by cloudy().

| void PrtLinePres | ( | FILE * | ioPRESSURE | ) |
PrtLinePres print line radiation pressures for current conditions output goes top openned file handle
References ASSERT, t_dense::AtomicWeight, chIonLbl(), dBaseSpecies, dBaseTrans, DEBUG_ENTRY, dense, diatoms, fprintf(), frac(), GetDopplerWidth(), HFLines, t_dense::IonHigh, iso_ctrl, iso_sp, LIMELM, MIN2, t_iso_sp::nCollapsed_local, NISO, nLine, nSpecies, t_iso_sp::numLevels_local, nWindLine, t_pressure::pres_radiation_lines_curr, pressure, PressureRadiationLine(), prt_wl(), TransitionList::size(), t_isoCTRL::SmallA, SMALLFLOAT, spsort(), TauLine2, THRESH, t_iso_sp::trans(), and TransitionProxy::WLAng().
Referenced by iter_end_check(), PrtZone(), and SaveDo().

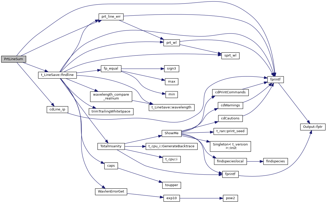
| double PrtLineSum | ( | void | ) |
PrtLineSum parse print line sum command to enter set of lines into sum
| chDo | the job to do, either " SUM" or "READ" |
References cdEXIT, cdLine_ip(), t_radius::Conv2PrtInten, DEBUG_ENTRY, EXIT_FAILURE, t_LineSave::findline(), fprintf(), ioQQQ, t_LineSave::ipass, ipLine, lineids, LineSave, prt_line_err(), and radius.
Referenced by lines().

| void PrtMeanIon | ( | char | chType, |
| bool | lgDensity, | ||
| FILE * | |||
| ) |
PrtMeanIon print mean ionization fractions for all elements, output will go to stream pointed to by argument chTyp is either 'i' or 't' for mean ionization or temperature
| chType | |
| lgDensity | true include density, false do not |
References t_elementnames::chElementName, DEBUG_ENTRY, dense, elementnames, fprintf(), geometry, ioQQQ, ipHELIUM, ipHYDROGEN, t_dense::lgElmtOn, t_geometry::lgGeoPP, LIMELM, mean, t_mean::MeanIon(), MIN2, and TotalInsanity().
Referenced by PrtFinal(), and SaveDo().

| void prtmet | ( | void | ) |
prtmet print all line optical depths at end of iteration
References dBaseTrans, DEBUG_ENTRY, dense, diatoms, fprintf(), HFLines, ioQQQ, ipH_LIKE, iso_sp, t_dense::lgElmtOn, t_trace::lgOptcBug, t_prt::lgPrtTau, t_trace::lgTrace, LIMELM, NISO, nSpecies, t_iso_sp::numLevels_local, nWindLine, prme(), prt, prt_header_cols(), TransitionList::size(), TauLine2, trace, and UTALines.
Referenced by PrtAllTau(), and RT_tau_inc().

| void PrtZone | ( | void | ) |
PrtZone print out individual zone results
References abund, Wind::AccelCont, Wind::AccelGravity, Wind::AccelLine, Wind::AccelTotalOutward, ASSERT, GrainVar::bin, called, t_elementnames::chElementName, t_elementnames::chElementSym, t_rfield::cmcool, t_rfield::cmheat, column(), t_ionbal::CompRecoilHeatLocal, conv, t_secondaries::csupra, DEBUG_ENTRY, dense, t_radius::depth_mid_zone, deut, diatoms, t_radius::drad, dynamics, DynaPrtZone(), t_dense::eden, elementnames, t_rfield::EnergyDiffCont, t_rfield::EnergyIncidCont, t_iso_sp::fb, t_geometry::FillFac, findnuclide(), findspecieslocal(), fixit, Wind::fmul, fprintf(), t_deuterium::gas_phase, t_dense::gas_phase, geometry, gv, t_hmi::H2_total, t_hmi::h2dep, t_hmi::h2pdep, t_hmi::h3pdep, t_hydro::H_ion_frac_photo, t_hmi::HD_total, t_thermal::heating(), hmi, t_hmi::hmidep, t_thermal::htot, hydro, ionbal, t_dense::IonHigh, ioQQQ, ipALUMINIUM, ipBERYLLIUM, ipBORON, ipCARBON, ipH1s, ipH_LIKE, ipHe1s1S, ipHe2p1P, ipHe2p3P0, ipHe2p3P1, ipHe2p3P2, ipHe2s1S, ipHe2s3S, ipHe3d1D, ipHe3d3D, ipHe3p1P, ipHe3p3P, ipHe3s1S, ipHe3s3S, ipHE_LIKE, ipHELIUM, ipHYDROGEN, ipLITHIUM, ipNITROGEN, ipOXYGEN, iso_ctrl, iso_prt_pops(), iso_sp, t_abund::lgAbTaON, t_dynamics::lgAdvection, t_isoCTRL::lgColl_l_mixing, t_dense::lgDenFlucOn, t_deuterium::lgElmtOn, t_dense::lgElmtOn, GrainVar::lgGrainPhysicsOn, t_prt::lgPrintHeating, Wind::lgStatic(), t_called::lgTalk, t_dynamics::lgTimeDependentStatic, t_thermal::lgUnstable, LIMELM, t_mole_global::list, magnetic, MAX2, mole, mole_global, t_iso_sp::n_HighestResolved_max, NISO, t_conv::nPres2Ioniz, t_trace::nTrConvg, t_mole_global::num_calc, nzone, opac, t_pressure::pbeta, phycon, powpq(), t_pressure::pres_radiation_lines_curr, t_pressure::PresGasCurr, pressure, t_magnetic::pressure, t_pressure::PresTotlCurr, PrintE93(), PrintEfmt, prt, PrtLinePres(), t_iso_sp::QN2Index(), radius, t_radius::Radius_mid_zone, rfield, SDIV(), secondaries, t_mole_local::species, t_opac::TauAbsGeo, t_phycon::te, t_hydro::TexcLya, thermal, trace, wind, Wind::windv, t_deuterium::xIonDense, and t_dense::xIonDense.
Referenced by ConvFail(), and iter_end_check().

| void SetPrintLineCol | ( | ) |
SetPrintLineCol set main line block & wl printing formats
References t_line_col::absint_len, t_line_col::col_gap, t_line_col::col_gap_len, t_line_col::column_len, LineSave, NCHLAB, t_line_col::relint_len, t_line_col::relint_outrange, t_LineSave::sig_figs, and t_LineSave::wl_length.
Referenced by cloudy().
| void sprt_wl | ( | string & | chString, |
| realnum | wl | ||
| ) |
sprt_wl write wavelength to string - must be kept parallel with prt_wl
| *chString | |
| wl |
References DEBUG_ENTRY, LineSave, t_LineSave::sig_figs, and t_LineSave::wl_length.
Referenced by TransitionProxy::chLabel(), t_LineSave::findline(), LinSv::label(), lines_continuum(), parse_save_line(), PrintSpectrum(), prt_wl(), and SaveDo().
| const long NCOLMAX =132 |
Referenced by molcol(), prme(), and prt_header_cols().
| t_prt prt |
Referenced by AgeCheck(), cdDrive(), cdMain(), cdRead(), check_data(), cloudy(), conorm(), ContSetIntensity(), database_readin(), grid_do(), gridXspec(), diatomics::H2_Reset(), InitDefaultsPreparse(), ion_solver(), ipLineEnergy(), iso_allocate(), iso_level(), iter_end_check(), IterStart(), lgCheckMonitors(), lines(), lines_continuum(), lines_helium(), lines_hydro(), newreact(), Atom_LevelN::operator()(), optimize_do(), ParseCommands(), ParseDont(), ParsePrint(), ParseSet(), PrintRates(), PrintSpectrum(), prme(), PrtAllTau(), PrtFinal(), PrtHeader(), prtmet(), PrtZone(), RefIndex(), RT_line_one_tau_reset(), SaveDo(), states_nelemfill(), wlAirVac(), and writeCloudyDetails().
| struct t_line_col prt_linecol |
Referenced by PrintSpectrum(), prme(), prt_header_cols(), and StuffComment().